e链网21日广东疫情速报:东莞1密切接触着确诊,与广州病毒株相异_百度知...
e链网21日广东疫情速报核心信息如下:东莞新增1例本土确诊病例:该病例为18日东莞确诊病例的密切接触者,经检测后确诊。病毒基因组序列与广州疫情不同:东莞市政府通报明确,本轮确诊病例的感染来源与广州疫情基因组序列不在同一分支 ,传染来源存在差异 。但两者均与印度发现的Delta变异株有关联。

埃博拉(Ebola),是用来称呼一群属于纤维病毒科埃博拉病毒属下数种病毒的通用术语,可导致埃博拉病毒出血热 ,罹患此病可致人于死,包含数种不同程度的症状,包括恶心、呕吐、腹泻 、肤色改变、全身酸痛、体内出血 、体外出血、发烧等 ,感染者症状与同为纤维病毒科的马尔堡病毒极为相似。


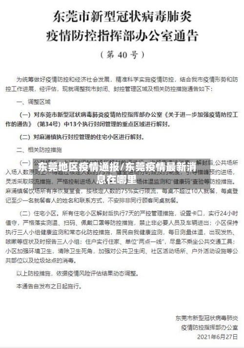
关于东莞阳性人员同航班密接的风险研判和处置
东莞阳性人员同航班密接存在较高本土疫情传播风险,已采取密接排查、隔离管控及溯源调查等综合措施 。 具体研判与处置情况如下:风险研判依据病毒载量高:东莞阳性人员核酸检测Ct值较低,表明其体内病毒载量高 ,传染性较强,密接人员感染风险显著增加。

具体场所的密接判定(一)住宅小区同单元内所有住户的居民(含感染者的共同居住者),同层为密接 ,其他楼层为按照密接管理的重点人,均需要集中隔离;到访本单元的人员(如保洁 、物业、维修工、访客 、外卖、快递等人员)。
同住、同餐 、同行、同事、同学、同乘 、同伴、同游、同工 、同厕、同就医的接触人员均应判为密接 。具体判定依据包括感染者的首次症状或阳性采样前4天的时间节点。在本地疫情发生时,优先排查管控身份明确、风险高的密接,如家庭成员 、邻居、同事、共同就餐 、共用卫生间等人员。
截至3月20日24时新型冠状病毒肺炎疫情最新情况
含54例由无症状感染者转为确诊病例(吉林36例 ,天津6例,福建6例,广东3例 ,山东2例,甘肃1例) 。新增死亡病例:0例。新增疑似病例:6例(均为境外输入,均在上海)。当日治愈出院:625例 ,解除医学观察的密切接触者10095人,重症病例较前一日增加4例 。
河北廊坊、霸州、唐山疫情比较严重。据河北省卫健委,2022年3月20日0—24时 ,河北省新增本土新型冠状病毒肺炎确诊病例51例(廊坊市48例 、唐山市2例、沧州市1例),新增本土无症状感染者356例(廊坊市351例、唐山市3例、沧州市1例 、邯郸市1例)。治愈出院17例,无症状感染者解除医学观察25例。
上班 。根据省卫健委3月21日发布 ,2022年3月20日0-24时,我市新增新型冠状病毒感染肺炎本土无症状感染者10例。新增感染者中,4人在集中隔离点发现,4人在居家隔离中发现 ,2人在社区筛查中发现。
无新增疑似病例 。治愈与重症情况:当日新增治愈出院病例14例。解除医学观察的密切接触者244人。重症病例较前一日增加1例 。境外输入病例现状:现有确诊病例158例(含重症1例),现有疑似病例2例。累计确诊病例5254例,累计治愈出院5096例 ,无死亡病例。全国累计数据:现有确诊病例161例(含重症1例) 。
月10日青岛市新增本土确诊103例、无症状感染者221例,疫情形势严峻,呈现多点散发特征 ,胶州市已采取中小学停课等防控措施。 具体分析如下:新增病例分布与特征 确诊病例:新增本土确诊103例,其中莱西市96例(占93%),市南区、市北区 、黄岛区、胶州市共7例 ,含8例由无症状感染者转归。









