限行通知北京到天津(北京车去天津限行)

北京车进天津限行规定

限行时间段:工作日每天7时至9时和16时至19时,北京小型和微型载客汽车需遵守天津外环线(不含)以内道路的特定管理规定 。限行区域:主要限行区域为天津外环线以内道路。豁免车辆:特殊车辆如警车 、消防车、救护车等享有免限行待遇。

限行通知北京到天津(北京车去天津限行)-第1张图片

限行时间为工作日的7时至9时和16时至19时 。限行区域包括天津市外环线(不含)以内道路。这意味着在限行时段 ,北京号牌车辆不能在天津外环线以内道路行驶。限行目的限行主要目的是为了缓解城市交通压力,减少机动车尾气排放对城市空气质量的影响,优化城市交通环境 ,保障道路交通安全与畅通 。

限行通知北京到天津(北京车去天津限行)-第2张图片

北京牌照的车辆在天津是限行的。具体限行规定如下: 限行范围:天津市的部分区域和道路会对北京牌照车辆实施限行措施。 限行时间:限行通常发生在工作日的特定时间段,具体限行时间可能会根据天津市的交通状况和环保需求进行调整 。

限行通知北京到天津(北京车去天津限行)-第3张图片

外地车进天津有什么限制

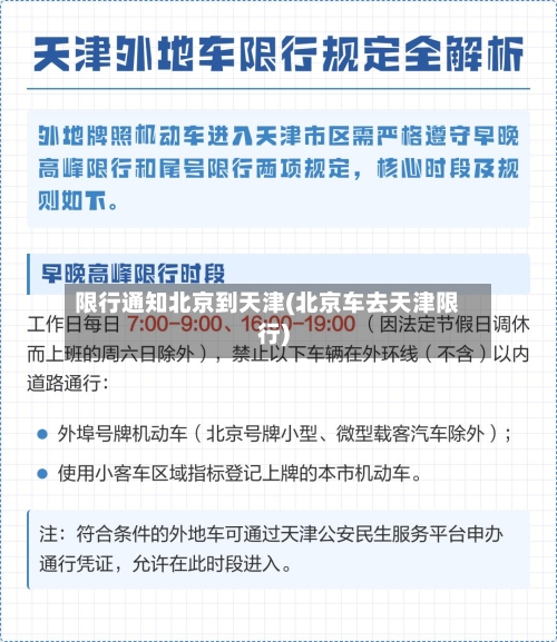
〖壹〗、025年外地车进入天津需遵守早晚高峰限行 、尾号限行及区域通行限制,北京小型客车除外可申请通行凭证 。限行时间与区域 早晚高峰限行:工作日7:00-9:00、16:00-19:00 ,禁止外埠号牌机动车(北京小型、微型载客汽车除外)在外环线(不含)以内道路通行。需注意,因法定节假日调休而上班的周周日除外。

〖贰〗 、外地车在天津的限行规定主要包括尾号限行、高峰时段限行、特殊区域限行,新能源汽车有特殊政策 ,违规将面临处罚 ,也可办理通行证 。尾号限行限行时间为工作日(法定节假日调休上班的周末除外)每天7:00至19:00。限行区域是天津市外环线(不含)以内道路。

〖叁〗 、外地车进入天津市区,需要办理的是“外埠号牌机动车临时通行证 ” 。这一通行证是为了控制交通流量,缓解交通拥堵 ,以及减少尾气排放对空气质量的影响而设立的。办理条件 车辆要求:外地号牌(非津牌)的机动车。行驶区域:计划进入天津市区的特定区域,如外环线(不含)以内区域 。

北京车牌车辆在天津的限行规定是什么?

〖壹〗 、外地车在天津的限行规定主要包括尾号限行、高峰时段限行、特殊区域限行,新能源汽车有特殊政策 ,违规将面临处罚,也可办理通行证。尾号限行限行时间为工作日(法定节假日调休上班的周末除外)每天7:00至19:00。限行区域是天津市外环线(不含)以内道路 。限行规则是按车牌尾号限行,尾号分为5组定期轮换 ,字母按0号管理。

〖贰〗 、北京牌照的车辆在天津是限行的。具体限行规定如下: 限行范围:天津市的部分区域和道路会对北京牌照车辆实施限行措施 。 限行时间:限行通常发生在工作日的特定时间段,具体限行时间可能会根据天津市的交通状况和环保需求进行调整 。

〖叁〗、北京牌不可以在天津随便开。具体原因如下:限行政策:北京的车牌在天津市区受到限行政策的限制,需要遵循天津的车辆管理政策 ,特别是尾号限行规则。时间限制:在天津,工作日的7时至19时,外环线(不含)以内道路会对北京车牌实行按尾号区域限行措施 。

〖肆〗、具体来说 ,天津的尾号限行规则为:周一到周五 ,限行机动车车牌尾号分别为4和5和0 、1和2和3和8。如果机动车号牌尾号为英文字母,则按0号管理。

北京车牌去天津限行吗

〖壹〗、北京牌照的车辆在天津是限行的 。具体限行规定如下: 限行范围:天津市的部分区域和道路会对北京牌照车辆实施限行措施。 限行时间:限行通常发生在工作日的特定时间段,具体限行时间可能会根据天津市的交通状况和环保需求进行调整。 限行规则:限行规则一般会根据车牌尾号进行轮换 ,例如,某些尾号的车辆在某一天内不得进入限行区域 。

〖贰〗、根据要求,北京号牌的小型和微型载客汽车不受天津早晚高峰限行措施的限制 ,可以在天津外环线(不包括)以内的道路上通行。然而,北京号牌的小型和微型载客汽车需要遵守天津的尾号限行规则。

〖叁〗 、外地车在天津的限行规定主要包括尾号限行、高峰时段限行、特殊区域限行,新能源汽车有特殊政策 ,违规将面临处罚,也可办理通行证 。尾号限行限行时间为工作日(法定节假日调休上班的周末除外)每天7:00至19:00。限行区域是天津市外环线(不含)以内道路。

〖肆〗 、北京车牌的车去天津,在工作日7时至19时需遵守天津尾号限行规则 ,其他时段及区域不受早晚高峰限行限制,可在天津外环线(不含)以内道路通行 。具体说明如下:不受早晚高峰限行限制北京号牌的小型、微型载客汽车在天津行驶时,不受天津早晚高峰限行措施的限制 。

北京车牌车去天津限行吗

北京牌照的车辆在天津是限行的。具体限行规定如下: 限行范围:天津市的部分区域和道路会对北京牌照车辆实施限行措施。 限行时间:限行通常发生在工作日的特定时间段 ,具体限行时间可能会根据天津市的交通状况和环保需求进行调整 。 限行规则:限行规则一般会根据车牌尾号进行轮换 ,例如,某些尾号的车辆在某一天内不得进入限行区域。

根据要求,北京号牌的小型和微型载客汽车不受天津早晚高峰限行措施的限制 ,可以在天津外环线(不包括)以内的道路上通行。然而,北京号牌的小型和微型载客汽车需要遵守天津的尾号限行规则 。

北京车牌的车去天津,在工作日7时至19时需遵守天津尾号限行规则 ,其他时段及区域不受早晚高峰限行限制,可在天津外环线(不含)以内道路通行。具体说明如下:不受早晚高峰限行限制北京号牌的小型、微型载客汽车在天津行驶时,不受天津早晚高峰限行措施的限制。

根据天津的交通管理规定 ,所有外地车牌(包括北京车牌)在天津都按照外埠牌照进行管理和限行 。具体的限行规则是,所有道路(包括高速公路)实行单日子限双数 、双日子限单数的政策。

早晚高峰限行工作日(星期一到星期五,法定节假日除外)每天7:00至9:00和16:00至19:00 ,天津市外环线(不含)以内道路禁止外埠号牌小型 、微型载客汽车(北京号牌除外)通行。例外情况:北京号牌小型、微型载客汽车不受早晚高峰限行限制,但仍需遵守尾号限行规则 。

北京号牌小型、微型载客汽车在天津的限行规定如下:早晚高峰限行:北京号牌小型 、微型载客汽车不受天津早晚高峰限行措施限制。即在工作日(因法定节假日放假调休而调整为上班的星期星期日除外)每天7时至9时、16时至19时,可以在天津外环线(不含)以内道路通行。

2026京津冀开车新规定

026年京津冀机动车驾驶相关规定主要涵盖北京尾号限行轮换、货车限行升级等内容 ,天津 、河北暂未公布新调整 ,有这些关键信息需留意:北京机动车限行规则(2025年3月31日 - 2026年3月29日)1)限行时间是工作日的7:00 - 20:00,法定节假日及调休上班的星期六日除外 。

国四货车禁行:2026年起禁止国四排放标准货车通行,推动空气质量改善 。驾考改革:小型自动挡汽车科目二取消“坡道定点停车和起步” ,科目三预约间隔缩短至20日。电子驾驶证试点:天津率先推广,通过“交管12123”申请,覆盖执法检查、租赁等场景。

无额外收费:“手机+ ”通行全程免费 ,无设备费、服务费,仅需在官方渠道绑定支付账户 。核心变革分段精准计费:按实际行驶路径实时扣费,每过一个智能门架记录一段费用 ,账单可在官方平台查询。

相关推荐

  • 关于花蝴蝶中文日本免费高清的信息

    关于花蝴蝶中文日本免费高清的信息

    蔡依林《花蝴蝶》中文歌词〖壹〗、蔡依林《花蝴蝶》中文歌词如下:闪烁的灯火在四处亮起,漫天的星辰被比下去,神秘的夜将梦编织。此刻我站在舞台中央,如一只闪耀的花蝴蝶,自由舞动在灯光之下。跟随心跳的节拍,翻开乐章新一页,进入激情与浪漫交织的舞蹈世界。夜幕降临,空气中弥漫着未知的魔力。〖贰〗、如果有人的美丽足够为这世纪代言,那是他更站出来变成蝴蝶飞舞翩翩。你可以旋...

  • 4平青年/四平青年之偷天换日免费完整版

    4平青年/四平青年之偷天换日免费完整版

    《四平青年第一部》完整版在哪里能看见?《四平青年第一部》完整版可以在爱奇艺、腾讯视频、优酷等正版视频平台以及部分视频分享网站上观看。正版视频平台:爱奇艺:观众可以在该平台搜索《四平青年第一部》,选取相应的播放源进行观看。腾讯视频:同样提供《四平青年第一部》的完整播放,观众只需在腾讯视频中搜索并观看。你可以在爱奇艺、pptv以及百度视频等平台观看《四平...

    2026/04/17
  • 【YW193.COC视频,yw193 coc视频网页版】

    【YW193.COC视频,yw193 coc视频网页版】

    yw193coc龙物永不联是什么意思?〖壹〗、yw193coc龙物永不联看起来像是某种特定上下文或领域中的术语或代码,但它不是一个广泛认知的短语或概念。不过,从字面上解读,这可能是在询问如何将yw193coc与龙物永久性地断开联系。首先,要明确弄出来的具体含义。〖贰〗、yw193coc龙物永不联已经不再是原来的状态。首先,从字面意思上解读,yw193coc...

    2026/04/17
  • 酒价内参4月17日费用
发布,国窖1573下跌3元

    酒价内参4月17日费用 发布,国窖1573下跌3元

      新浪财经“酒价内参”过去24小时收集的数据显示,中国白酒市场主要单品的终端零售均价在4月17日整体继续回落。如果主要单品各取一瓶整体打包售卖,今日总售价为9852元,较昨日下跌15元,连续第三天创下近一个月新低。市场整体价格延续低位运行,终端交投表现平稳偏弱。  今日白酒市场11大单品三涨八跌,输家优势明显,终端价格延续弱势整理格局。上涨方面,习酒君品...

    2026/04/17
  • web.qq.com(webcom直接登录空间)

    web.qq.com(webcom直接登录空间)

    直接在网页上登QQ〖壹〗、可以直接在网页上登录QQ。具体方法如下:访问官方网页QQ登录页面:打开浏览器,输入网址http://webqq.qq.com/。该页面是腾讯官方提供的网页版QQ登录入口。登录QQ账号:在登录页面,输入你的QQ号码和密码。点击“登录”按钮进行身份验证。使用网页版QQ:登录成功后,你将进入网页版QQ的界面。〖贰〗、QQ网页版直接进入...

    2026/04/17
  • 【长津湖完整版,长津湖完整版普通话】

    【长津湖完整版,长津湖完整版普通话】

    长津湖完整版普通话你可以通过腾讯视频、爱奇艺、优酷等主流视频平台搜索观看《长津湖》完整版普通话内容,也可关注电影官方合作的流媒体平台或正版音像制品发行信息。《长津湖》是2021年上映的抗美援朝题材战争片,由陈凯歌、徐克、林超贤联合执导,吴京、易烊千玺领衔主演,片长176分钟,语言包含汉语普通话与英语。电影《长津湖》国庆档票房突破36亿,导演陈凯歌与监制黄建...

    2026/04/17
  • 【火影忍者官方中文网,火影忍者官方网站下载】

    【火影忍者官方中文网,火影忍者官方网站下载】

    有没有专门火影忍者图片的网站随便什么都行只要火影〖壹〗、(火影忍者中文网)。《火影忍者》是日本漫画家岸本齐史的代表作,作品于1999年开始在《周刊少年JUMP》上连载,于2014年11月10日发售的JUMP第50号完结。后日谈性质的外传漫画《火影忍者外传:第七代火影与绯色花月》则于同杂志2015年第223合并号开始短期连载,至同年第32号完结。〖贰〗、火...

  • 家乡互动于4月16日斥资14.3万港元回购10.6万股

    家乡互动于4月16日斥资14.3万港元回购10.6万股

      家乡互动(03798)发布公告,于2026年4月16日,该公司斥资14.3万港元回购10.6万股股份,每股回购价1.33-1.35港元。...

    2026/04/17
  • 豆粕期权行情如何查看/豆粕期权到期日一般在什么时候

    豆粕期权行情如何查看/豆粕期权到期日一般在什么时候

    期权的费用怎么看?期权费用可以通过期货市场主流的软件进行查看。这些软件通常会在界面上提供期权的按钮或相关入口,用户可以通过点击这些按钮或搜索相关品种来查看期权的梯形报价图。期权梯形报价图的解读期权梯形报价图展示了不同执行费用(或称为行权费用、履约费用)下的期权合约的最新价、买价、卖价等信息。这些信息对于理解期权费用至关重要。波动率的定义与意义:波动率衡量...

  • 今日郑棉期费用(今日郑棉期货最新报价)

    今日郑棉期费用(今日郑棉期货最新报价)

    棉花今天上午期货费用是多少钱一吨当日开盘价为15260元/吨,比较高价与开盘价持平,最低价下探至15110元/吨。这一波动表明市场在当日交易中呈现先平开后小幅下行的态势,最低价与比较高价差距较小(仅150元/吨),显示市场多空力量相对均衡,但空方略占优势。截至2026年3月11日,国内棉花现货及期货费用如下:期货市场棉花2605合约费用为15295元/...

返回顶部