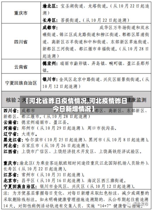
【河北省昨日疫情情况,河北疫情昨日今日新增情况】

石家庄什么时候能解封

〖壹〗、石家庄低风险区预计将在疫情得到有效控制后解封,但具体的解封时间会根据以下因素来确定:疫情发展情况:如果石家庄低风险区的疫情得到有效控制 ,且连续一段时间没有出现新的病例,那么政府可能会考虑逐步解封。防控措施的效果:政府会根据专家的建议和疫情数据来制定和调整防控措施 。

【河北省昨日疫情情况,河北疫情昨日今日新增情况】-第1张图片

〖贰〗、可以。自2022年12月1日起,石家庄高新区实施分区分级差异化防控 ,有序恢复生产生活秩序,解封时间:2022年12月1日起部分区域解除封控 。石家庄,简称“石” ,旧称石门,河北省辖地级市 、省会,大城市 ,是国务院批复确定的中国京津冀地区重要的中心城市之一 。

【河北省昨日疫情情况,河北疫情昨日今日新增情况】-第2张图片

〖叁〗、能解封。石家庄卫健委宣布从2022年12月1日零时起解除封控,要逐步恢复生产生活秩序。全面放开后,最初三个月内 ,可能是感染高发期 ,感染人数大增,家里一定要备药,新冠已经很弱 ,不是危重症,自己吃药可自愈 。

【河北省昨日疫情情况,河北疫情昨日今日新增情况】-第3张图片

〖肆〗、月21日石家庄疫情昨日新增本土2+639,其中高风险地区464个 ,按照近来的情况来看,预计12月初解封,具体以官方发布的通知为准。

〖伍〗 、今日 ,石家庄不能全面解封,但部分低风险地区可能会放宽管控。石家庄自1月3日宣布进入战时状态并实施全市闭环管理以来,已经过去了较长时间 。根据石家庄市疫情防控指挥部之前的通知 ,全市继续居家防疫的时间原定截止至1月19日24时。然而,是否能在今日解封,需要综合考虑多方面因素。

石家庄疫情严峻吗

石家庄疫情与以往聚集性疫情相比病例更多、发展更快 ,但通过坚决措施有望快速得到控制 。具体分析如下:病例数量与发展速度:中国疾病预防控制中心副主任冯子健明确指出 ,此次石家庄疫情与以往聚集性疫情相比,呈现出病例更多、发展更迅速的特点 。这表明疫情在当地传播范围较广,短期内感染人数增加较快。

石家庄近期因疫情防控形势严峻 ,为阻断病毒传播,采取了一系列措施,包括部分建筑工地停工。由于疫情的不确定性 ,很多工程项目被迫暂停,以减少人员聚集和流动带来的风险 。政策调整与环保要求 随着国家对环保要求的日益严格,石家庄市也在加强环境保护措施的执行力度。

河北石家庄进入应急状态是因为当前疫情防控形势严峻复杂 ,此轮疫情病毒源头基本锁定为郭某引入。 具体情况如下:病毒源头及传播链病毒引入者:经国家和河北省疾控专家组分析,基本判断引发石家庄市疫情的病毒系由郭某(11月1日公布的确诊病例1)引入 。

而至于石家庄的疫情为什么会如此严峻,首先自然是因为在农村 ,农村的警惕性不高,并且在过年期间举行了大量的聚会,婚宴之类的 ,通过这些途径传播 ,所以也就从藁城区一下传染到了石家庄的各地,所以也就造成了现在比较严峻,比较困难的局面 ,石家庄也是不得不封锁来应对这一局面。

5日确诊82例!河北藁城区是个什么地方?

河北藁城区是石家庄市的一个市辖区,位于石家庄市东部 、河北省西南部,因水草丰美得名 ,2014年撤市设区,是全国唯一一处全区高风险地区,也是“三宫”文化发源地 ,农业发展全国领先。以下是详细介绍:地理位置与交通藁城区位于石家庄市东部,河北省西南部,地理位置优越 。

地理位置与疫情背景:小果庄村位于河北省石家庄市藁城区增村镇 ,是河北此轮疫情的暴风眼。自报告首例确诊病例以来,该村成为公众关注的焦点。1月10日0时至24时,河北省新增本土确诊病例82例 ,其中石家庄市报告77例 ,小果庄村有23例 。村民转移情况:转移规模:小果庄村全村1220户,共4700人。

除行唐县1例阳性病例以外,其他10个区县阳性人员均与藁城区有关 ,特别与藁城区的增村镇有关。河北整体疫情情况 1月9日0 - 10时,河北新增2例新冠肺炎确诊病例 。1月2日以来,河北全省累计确诊139例本土病例 ,本土无症状感染者197例 。

所以出现了人传人的结果,河北石家庄藁城区小果村是新冠最先出现地。5天的时间感染者新增117例,一直在备战状态 ,出现告急,多方紧急抽调支援医疗人员连夜开展对接核酸排查工作,支援石家庄藁城区小果村以及南宫 ,对周边各个村庄6万多人进人核酸检测工作。 正在石家庄支援抗疫的辛集护士张丽芳的母亲突然去世了 。

相关推荐

  • 钢费用最新行情金投网/钢费用行情最新报价

    钢费用最新行情金投网/钢费用行情最新报价

    金投网45钢费用当前45钢费用波动范围约3500-6000元/吨,具体产品费用需结合材质、规格及钢厂信息判断。按材质分类定价45号圆钢费用分为两类:无质量保证货源约4500元/吨,带质保产品则在4900元/吨左右,其中直径尺寸越大费用增幅越明显。市场整体行情据监测数据,国内重点城市45#碳结钢85mm规格平均报价为3630元/吨,较上一交易日上涨7元/...

  • 塑料ps行情走势图7日数据/ps塑料行情分析

    塑料ps行情走势图7日数据/ps塑料行情分析

    余姚塑料城最新费用是多少?其中浙江余姚塑料城现货均价6120元/吨,广东佛山南海废塑集散地报价5980-6250元/吨,河北保定再生基地报价5850-6100元/吨。家电拆解级PP再生颗粒经人工分拣、红外识别、破碎清洗后造粒,熔指稳定、灰分≤0.3%,2024年7月报价为6200-6400元/吨。PS费用盘锦乙烯以及上海赛科产地的费用都发生了变化,分别跌...

  • 快牙官方网站(快牙官方网站下载车机app)

    快牙官方网站(快牙官方网站下载车机app)

    怎么把手机上游戏导到另一个手机旧机设置中开启“iCloud备份”,包含游戏数据;新机初始化时选取“从iCloud恢复”,等待同步完成。前提:iCloud存储空间充足(游戏数据可能占用较大空间)。特定游戏(如《蛋仔派对》)迁移要点版本一致性:两台手机需安装相同版本的游戏(如官方服或渠道服)。为了将一个手机上的游戏转移到另一个手机上,首先需要确保两部手机都开启...

    2026/04/17
  • d3d11.dll下载(d3dx932dll)

    d3d11.dll下载(d3dx932dll)

    win7系统修复d3d11.dll文件的详细方法〖壹〗、步骤一:下载修复文件首先,点击前往可靠的下载平台,找到并下载对应版本的d3d1dll文件。下载完成后,打开压缩包,找到那个关键的dll文件。步骤二:文件复制与安装右键点击d3d1dll,选取“复制”或“移动”,将其移动到系统文件夹“C:\Windows\System32”。〖贰〗、d3d1dll丢...

    2026/04/17
  • Hims  Hers股价周四上涨:监管突破助推

    Hims Hers股价周四上涨:监管突破助推

      Hims&HersHealth(HIMS)股价周四上涨约7%。此前,小罗伯特·F·肯尼迪表示,美国食品药品监督管理局(FDA)正在考虑调整对肽类药物的限制,此举可能缓解这家远程医疗公司面临的部分监管压力。  肯尼迪表示,FDA正在考虑将12种肽类药物从二级限制清单中移除。他补充说,另有7种肽类药物将于7月接受审查,预计在2027年2月之前...

    2026/04/17
  • 【爱情海洋,爱情海洋歌曲SHE】

    【爱情海洋,爱情海洋歌曲SHE】

    ‘‘爱情的海洋’’的真实含义是什么?〖壹〗、爱情的思考和感悟。《那片海》是一首歌曲,由韩红演唱。歌曲中的“那片海”象征着爱情的海洋,它曾经是如此的广阔和深邃,但现在却只剩下了回忆和伤痛,表达了对爱情的思考和感悟。〖贰〗、爱,是深藏在灵魂深处的情感,是两个个体间的强烈依恋、亲近与向往。它包含了无私的奉献与全力以赴,是情感的激荡,也是欲望的细腻对比。爱情,由爱...

    2026/04/17
  • 两个爸爸下载/两个爸爸在哪个网站看

    两个爸爸下载/两个爸爸在哪个网站看

    我有两个爸爸小说txt全集免费下载内容预览:正文第一章(二)新一周的工作又开始了,但是在这栋大厦里却上演着不寻常的事情。陶阳、边军,照常上班但是陶阳却有了新任务?什么呢?依照老妈的说法借助乐彤去追李欣芯。按说他俩认识的时间并不长这种做法可行吗?李欣芯是一个什么态度呢?乐彤会帮陶阳这个忙吗?一切都是未知数!陶阳仍旧照常来上班,新生活新气象。我的两个爸爸t...

    2026/04/17
  • 【qq空间登录,空间登录入口】

    【qq空间登录,空间登录入口】

    qq空间电脑版登录入口首先我们打开QQ浏览器,在百度里面输入“QQ空间”并且点击搜索;搜出结果找到带有“官方”标识的链接点击进入QQ空间的登录页面;进入QQ空间登录页面后,在浏览器上方网址的显示区域里就是QQ空间电脑版的网址了,为:https://qzone.qq.com/;之后我们进入账号以及密码的输入或者是用手机QQ扫码登录即可进入QQ空间。QQ空间电...

    2026/04/17
  • 【《凡人修仙传》动漫,凡人修仙传动漫全集完整版】

    【《凡人修仙传》动漫,凡人修仙传动漫全集完整版】

    《凡人修仙传》再遭群嘲,这部动画中有哪些槽点?《凡人修仙传》重制版引发争议,但重制实为作品长远发展的必要举措。《凡人修仙传》重制版开播后差评不断,主要源于重制意义不足、更新模式欠佳、重制效果未达预期三大槽点,但重制第一季对吸引新观众、提升作品整体质量意义重大,符合当下动漫行业发展趋势。《凡人修仙传》再遭群嘲,这部动画中有哪些槽点?有人曾以动漫在油管的热度为...

  • 姐姐的朋友5有翻译怎样免费观看(姐姐的朋友5在线观看中汉字)

    姐姐的朋友5有翻译怎样免费观看(姐姐的朋友5在线观看中汉字)

    有姐姐真好的朋友圈短句?〖壹〗、有姐姐太幸福了,不仅天天蹭饭,而且还特别好吃。所以有姐姐真的是一件特别幸福的事情,只想跟我的姐姐说一声谢谢。每年过年都想有个姐姐,这样过年的家务就不用我自己干了,擦地板可太累了。男人都想有个姐姐,能疼弟弟,女人都想有个哥哥替自己出头,所以做好都如意!幸福的小呵好像什么都有。〖贰〗、拥有姐姐真是太幸福了,不仅每天都有美味的蹭饭...

返回顶部