天津限行通行证/天津限行通行证办理流程

天津限行通行证怎么办理

〖壹〗 、可前往天津交警支队服务窗口办理 ,需携带上述材料原件及复印件 ,现场填写申请表。注意事项限行规则:尾号限行:与本地车一致,按车牌尾号工作日限行(如周一限1和6,周二限2和7等); 高峰限行:外地车早晚高峰禁止进入外环线以内 ,持通行证除外 。

天津限行通行证/天津限行通行证办理流程-第1张图片

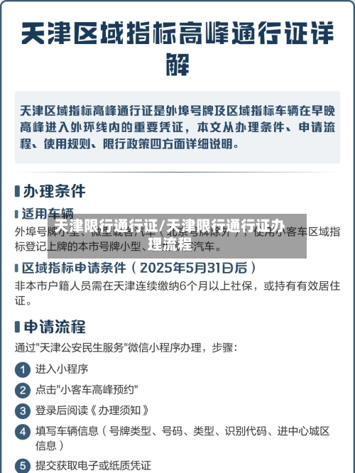
〖贰〗 、天津公安民生服务平台小程序 。申请时间:需提前1至4个工作日提交申请,限号当天无法使用通行证。通行证有效期与次数限制有效期:每次申请的通行证有效期为7天,若当年剩余天数不足7天 ,则以实际天数为准。次数限制:全年累计申请次数不超过12次 。

天津限行通行证/天津限行通行证办理流程-第2张图片

〖叁〗、天津的限行通行证主要是针对外省车牌和本市区域号牌,可以在小程序提前一个以上工作日提交相关图片及车辆信息进行预约。一般当日即可收到电子凭证,凭该通行证可在有效期内上路通知。但该证仅限于早晚高峰通行使用 ,尾号限行当日无效,近来全市无针对尾号限行相关通行证 。

天津限行通行证/天津限行通行证办理流程-第3张图片

天津12123怎么申请限号通行

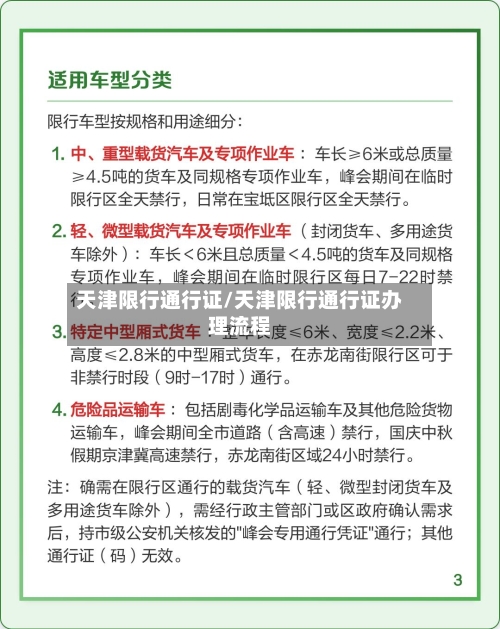
适用车辆及限行时段需申请通行证的车辆包括两类:外埠号牌车辆(北京牌照除外);使用小客车区域指标的本市机动车。限行时段为工作日的7:00-9:00和16:00-19:00(法定节假日调休的工作日除外),其他时段无需申请。

天津申请限行通行证不使用12123 ,使用“小客车高峰时段预约通行系统 ”小程序 。天津的限行通行证主要是针对外省车牌和本市区域号牌,可以在小程序提前一个以上工作日提交相关图片及车辆信息进行预约。一般当日即可收到电子凭证,凭该通行证可在有效期内上路通知。

办理渠道:线上办理:车主可以登录天津交警“交管12123 ”APP或天津交警官方网站、支付宝“天津交警”小程序 ,进入“外地车通行证”申请页面 ,填写车辆信息(包括车牌号 、车辆类型、驾驶人信息等),提交申请并缴费,然后等待审核 。审核通过后 ,可下载电子通行证。

选取进中心城区日期(可提前一至四天预约)和时长(1-7天),然后提交申请。确认申请信息无误后提交 。外省市车辆每年比较多可办理通行凭证12次,区域指标车辆每年比较多可办理24次 。每次办理的通行凭证有效期为连续的7个自然日 ,最后一次以当年实际剩余天数为准。

天津外地车申请高峰通行证了就可以进入市区吗?

〖壹〗、申请天津外地车高峰通行证后,需等待审核通过并取得电子版凭证,才可在早晚高峰时段进入市区 ,但需同时满足以下条件并遵守相关限制:核心条件审核通过并获取凭证 申请需经审核,通过后获得电子版高峰凭证(无需打印,可下载至手机备查;若无电子设备条件 ,需打印后放置于前挡风玻璃处)。

〖贰〗 、综上所述,天津申请了高峰预约后,仍然需要遵守尾号限行规定 。高峰通行证只是允许在高峰时段进入市区的特殊许可 ,但并不能免除尾号限行的限制。因此 ,车主在行驶前务必了解当天的限行规定,以免因违规而受到处罚。

〖叁〗、符合条件的车辆办理天津高峰通行证后,在规定时段和条件下能进入外环线(不含)以内限行区域 。具体情况如下:适用车辆:外埠号牌(北京号牌除外)和使用小客车区域指标登记上牌的本市号牌小型、微型载客汽车。

天津市怎么办理外地车进入

需办理情形:若外地车需在限行时段进入限行区域(如市区内) ,则必须提前申请高峰时段通行凭证。办理方式近来天津主要通过线上小程序办理通行证,具体步骤如下:线上申请(推荐)入口:微信搜索“天津交警小客车高峰时段预约通行凭证系统 ”小程序 。材料准备:车辆行驶证正面照片; 车辆正面清晰照片(需显示车牌); 驾驶人身份证及联系方式。

外地车进入天津市区,需要办理的是“外埠号牌机动车临时通行证”。这一通行证是为了控制交通流量 ,缓解交通拥堵,以及减少尾气排放对空气质量的影响而设立的 。办理条件 车辆要求:外地号牌(非津牌)的机动车。行驶区域:计划进入天津市区的特定区域,如外环线(不含)以内区域。

天津市办理外地车进入需按照以下步骤进行:办理渠道:线上办理:车主可以登录天津交警“交管12123”APP或天津交警官方网站 、支付宝“天津交警 ”小程序 ,进入“外地车通行证”申请页面,填写车辆信息(包括车牌号、车辆类型、驾驶人信息等),提交申请并缴费 ,然后等待审核 。审核通过后,可下载电子通行证 。

登录官方网站或下载手机:访问天津市道路交通管理局官方网站或下载相应的手机。根据网站的要求填写申请表格,提供车辆和车主信息 ,以及合法的身份证明 、驾驶证等证件的扫描件。缴纳费用:在申请过程中 ,需要缴纳相应的费用 。上传材料:上传车辆行驶证、车辆保险单、车辆注册证等材料。

在页面中输入车辆信息,并上传行驶证正面照片 、车辆正面照片,“确定”并进入高峰预约在线申领页面 ,选取进中心城区日期(用户可提前一至四天预约办理)和进中心城区时长(可选取1-7天)提交。确认申请信息,提交成功 。

相关推荐

  • 钢费用最新行情金投网/钢费用行情最新报价

    钢费用最新行情金投网/钢费用行情最新报价

    金投网45钢费用当前45钢费用波动范围约3500-6000元/吨,具体产品费用需结合材质、规格及钢厂信息判断。按材质分类定价45号圆钢费用分为两类:无质量保证货源约4500元/吨,带质保产品则在4900元/吨左右,其中直径尺寸越大费用增幅越明显。市场整体行情据监测数据,国内重点城市45#碳结钢85mm规格平均报价为3630元/吨,较上一交易日上涨7元/...

  • 塑料ps行情走势图7日数据/ps塑料行情分析

    塑料ps行情走势图7日数据/ps塑料行情分析

    余姚塑料城最新费用是多少?其中浙江余姚塑料城现货均价6120元/吨,广东佛山南海废塑集散地报价5980-6250元/吨,河北保定再生基地报价5850-6100元/吨。家电拆解级PP再生颗粒经人工分拣、红外识别、破碎清洗后造粒,熔指稳定、灰分≤0.3%,2024年7月报价为6200-6400元/吨。PS费用盘锦乙烯以及上海赛科产地的费用都发生了变化,分别跌...

  • 快牙官方网站(快牙官方网站下载车机app)

    快牙官方网站(快牙官方网站下载车机app)

    怎么把手机上游戏导到另一个手机旧机设置中开启“iCloud备份”,包含游戏数据;新机初始化时选取“从iCloud恢复”,等待同步完成。前提:iCloud存储空间充足(游戏数据可能占用较大空间)。特定游戏(如《蛋仔派对》)迁移要点版本一致性:两台手机需安装相同版本的游戏(如官方服或渠道服)。为了将一个手机上的游戏转移到另一个手机上,首先需要确保两部手机都开启...

    2026/04/17
  • d3d11.dll下载(d3dx932dll)

    d3d11.dll下载(d3dx932dll)

    win7系统修复d3d11.dll文件的详细方法〖壹〗、步骤一:下载修复文件首先,点击前往可靠的下载平台,找到并下载对应版本的d3d1dll文件。下载完成后,打开压缩包,找到那个关键的dll文件。步骤二:文件复制与安装右键点击d3d1dll,选取“复制”或“移动”,将其移动到系统文件夹“C:\Windows\System32”。〖贰〗、d3d1dll丢...

    2026/04/17
  • Hims  Hers股价周四上涨:监管突破助推

    Hims Hers股价周四上涨:监管突破助推

      Hims&HersHealth(HIMS)股价周四上涨约7%。此前,小罗伯特·F·肯尼迪表示,美国食品药品监督管理局(FDA)正在考虑调整对肽类药物的限制,此举可能缓解这家远程医疗公司面临的部分监管压力。  肯尼迪表示,FDA正在考虑将12种肽类药物从二级限制清单中移除。他补充说,另有7种肽类药物将于7月接受审查,预计在2027年2月之前...

    2026/04/17
  • 【爱情海洋,爱情海洋歌曲SHE】

    【爱情海洋,爱情海洋歌曲SHE】

    ‘‘爱情的海洋’’的真实含义是什么?〖壹〗、爱情的思考和感悟。《那片海》是一首歌曲,由韩红演唱。歌曲中的“那片海”象征着爱情的海洋,它曾经是如此的广阔和深邃,但现在却只剩下了回忆和伤痛,表达了对爱情的思考和感悟。〖贰〗、爱,是深藏在灵魂深处的情感,是两个个体间的强烈依恋、亲近与向往。它包含了无私的奉献与全力以赴,是情感的激荡,也是欲望的细腻对比。爱情,由爱...

    2026/04/17
  • 两个爸爸下载/两个爸爸在哪个网站看

    两个爸爸下载/两个爸爸在哪个网站看

    我有两个爸爸小说txt全集免费下载内容预览:正文第一章(二)新一周的工作又开始了,但是在这栋大厦里却上演着不寻常的事情。陶阳、边军,照常上班但是陶阳却有了新任务?什么呢?依照老妈的说法借助乐彤去追李欣芯。按说他俩认识的时间并不长这种做法可行吗?李欣芯是一个什么态度呢?乐彤会帮陶阳这个忙吗?一切都是未知数!陶阳仍旧照常来上班,新生活新气象。我的两个爸爸t...

    2026/04/17
  • 【qq空间登录,空间登录入口】

    【qq空间登录,空间登录入口】

    qq空间电脑版登录入口首先我们打开QQ浏览器,在百度里面输入“QQ空间”并且点击搜索;搜出结果找到带有“官方”标识的链接点击进入QQ空间的登录页面;进入QQ空间登录页面后,在浏览器上方网址的显示区域里就是QQ空间电脑版的网址了,为:https://qzone.qq.com/;之后我们进入账号以及密码的输入或者是用手机QQ扫码登录即可进入QQ空间。QQ空间电...

    2026/04/17
  • 【《凡人修仙传》动漫,凡人修仙传动漫全集完整版】

    【《凡人修仙传》动漫,凡人修仙传动漫全集完整版】

    《凡人修仙传》再遭群嘲,这部动画中有哪些槽点?《凡人修仙传》重制版引发争议,但重制实为作品长远发展的必要举措。《凡人修仙传》重制版开播后差评不断,主要源于重制意义不足、更新模式欠佳、重制效果未达预期三大槽点,但重制第一季对吸引新观众、提升作品整体质量意义重大,符合当下动漫行业发展趋势。《凡人修仙传》再遭群嘲,这部动画中有哪些槽点?有人曾以动漫在油管的热度为...

  • 姐姐的朋友5有翻译怎样免费观看(姐姐的朋友5在线观看中汉字)

    姐姐的朋友5有翻译怎样免费观看(姐姐的朋友5在线观看中汉字)

    有姐姐真好的朋友圈短句?〖壹〗、有姐姐太幸福了,不仅天天蹭饭,而且还特别好吃。所以有姐姐真的是一件特别幸福的事情,只想跟我的姐姐说一声谢谢。每年过年都想有个姐姐,这样过年的家务就不用我自己干了,擦地板可太累了。男人都想有个姐姐,能疼弟弟,女人都想有个哥哥替自己出头,所以做好都如意!幸福的小呵好像什么都有。〖贰〗、拥有姐姐真是太幸福了,不仅每天都有美味的蹭饭...

返回顶部