北京最新疫情通报(北京最新疫情通报轨迹)

世卫组织:中国卫生部门已通报北京新冠肺炎病例相关最新情况

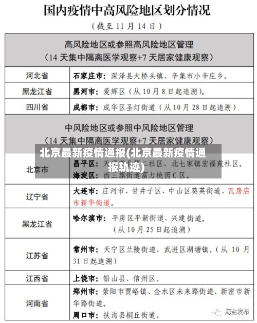
〖壹〗、中国卫生部门已向世卫组织通报北京新冠肺炎病例最新情况 ,包括病例数量 、感染来源初步调查及防控措施进展 。病例通报情况中国国家卫计委和北京市卫计委于6月13日向世卫组织驻华代表处通报了北京最新疫情细节。截至6月13日,北京新发现41例有症状确诊病例和46例无症状确诊病例。首例确诊病例于6月9日出现症状,6月11日被确认 。

北京最新疫情通报(北京最新疫情通报轨迹)-第1张图片

〖贰〗、世卫组织已获取中国提供的数据:世卫组织与中国卫生官员举行了电话会议 ,会议期间提供了其要求的数据。数据显示,自10月份以来,因细菌感染、呼吸道合胞病毒 、流感和普通感冒病毒等疾病而入院的儿童人数有所增加 ,但未报告疾病表现有任何变化。这进一步支持了当前病例激增由已知病原体引起的结论 。

北京最新疫情通报(北京最新疫情通报轨迹)-第2张图片

〖叁〗、泰国确诊病例情况:2020年1月13日,泰国报道1例来自武汉的新型冠状病毒感染的肺炎病例,患者为武汉市民 ,在泰国接受治疗且病情稳定。武汉市卫生健康部门对查找到的该患者全部密切接触者进行医学观察 ,近来无异常表现。武汉采取的病例发现措施:疫情发生后,武汉迅速在全市所有医疗机构开展相关病例筛查 。

北京最新疫情通报(北京最新疫情通报轨迹)-第3张图片

〖肆〗、傲慢与偏见导致西方错失防控时机:早在去年12月底至今年1月初,中国就迅速向世卫组织报告新冠肺炎疫情有关病例 ,并通报给多国疾控部门,美国疾控中心于今年1月3日收到中方通报 。若西方各国与中国一同行动,本可帮助中国防控并提早应对全球蔓延。

北京市新冠新闻办:1例感染者因3次上公厕,引发3例续发病例,进而引发近40...

北京市1例感染者因3次上公厕引发近40例续发感染 ,主要因公共卫生间空间密闭 、人员流动频繁且病毒通过气溶胶传播风险较高所致。具体分析如下:事件背景与核心数据2022年5月3日,北京市新冠肺炎疫情防控工作新闻发布会通报,1例感染者因3次使用公共卫生间 ,直接引发3例续发病例,并进一步导致近40例后续感染 。

北京40例感染者指向一公厕疫情通报:北京市第323场疫情防控工作新闻发布会通报,5月2日15时至3日15时 ,新增本土新冠肺炎病毒感染者53例,其中管控人员50例,社区筛查3例。

月21日0 - 24时 ,北京新增10例本土确诊病例和6例本土无症状感染者 ,初步判断为两个不同感染来源的聚集性疫情,分别由世界邮件和进口冷链物品引发。 具体情况如下:新增病例情况确诊病例:1月21日0时至24时,北京新增9例本土确诊病例、1例本土无症状感染者转确诊病例 。

新增确诊病例:31省市新增2129例 ,其中本土2086例(吉林1730例、上海260例 、黑龙江21例等)。疫苗接种:累计报告接种新冠病毒疫苗32亿7412万剂次。

北京疫情最新通报!

总体情况:6月21日0时至24时,北京新增4例本土确诊病例 、2例本土无症状感染者,无新增疑似病例;新增1例境外输入确诊病例和1例境外输入无症状感染者 ,无新增疑似病例;治愈出院19例 。本土确诊病例详情:确诊病例1:现住昌平区马坊村,6月21日诊断为确诊病例。确诊病例2:现住昌平区双兴苑小区,6月21日诊断为确诊病例。

月3日0时至24时:新增本土感染者5例 ,分布在朝阳区(2例)、昌平区(2例)、丰台区(1例) 。其中普通型2例 、轻型2例、无症状感染者1例;隔离观察人员3例,社会面筛查人员2例(含1例已通报病例,另1例为无症状转确诊)。

月12日 ,北京朝阳区新增3名核酸检测结果阳性人员,均为确诊病例密接管控人员,朝阳区已第一时间启动应急响应机制 ,采取流调排查、管控和核酸检测等措施。新增阳性人员情况朝阳区疾病预防控制中心通报显示 ,3月12日新增的3名核酸检测阳性人员均为确诊病例的密切接触者,且在管控范围内发现 。

事件背景与核心数据2022年5月3日,北京市新冠肺炎疫情防控工作新闻发布会通报 ,1例感染者因3次使用公共卫生间,直接引发3例续发病例,并进一步导致近40例后续感染 。该案例凸显了公共卫生间在疫情防控中的高风险性。

月23日16时至1月24日16时 ,北京市新增9例本土新冠病毒感染者,其中确诊病例7例 、无症状感染者2例,本轮疫情(1月15日以来)累计报告本土新冠肺炎病例52例。 具体信息如下:新增感染者情况 时间范围:1月23日16时至1月24日16时 。

北京行程码于2月16日0时摘星成功 ,具体信息如下:摘星背景:此前北京因部分区域通报确诊病例,疫情等级调整为中高风险地区,导致居民行程码出现星号。星号表示用户去过或经过确诊病例地区 ,可能对出行造成限制。摘星条件:全域调整为低风险地区,且无中高风险地区存在 。

关于北京3名确诊病例在郑州市活动轨迹的通报

〖壹〗、022年2月23日,北京市疫情防控指挥部协查通报武汉—北京疫情关联的3例确诊病例(李某、梁某 、孟某)于2月21日在郑州市活动约4小时 ,具体轨迹如下:高铁出行与出站三人于2月21日乘坐G502次高铁从武汉站至郑州东站 ,11:13持48小时内核酸检测阴性证明自东站西广场中间出站口出站。

〖贰〗、工作地址:郑州东站(心怡路199号)现住址:郑东新区祭城26号院 活动轨迹 4月24日 7:38—21:00:在工作地出站口9活动,期间12:08在阿利茄汁面(工作地内部)就餐。21:20:返回家中未外出 。4月25日 18:19:到金庄社区东八社区8号院(盛和街)附近购物。18:55:在都市丽人(盛和街店)购物。

〖叁〗、月7日,北京丰台区新增3例确诊病例 ,均为集中隔离管理的密接人员,已转至定点医院 。 具体活动轨迹如下:人员1住址:丰台区太平桥街道菜户营甲88号鹏润家园文苑B座。主要活动轨迹:4月3日:15:00-17:00左右,自驾前往望京SOHO小金阁阁服装店购物 ,期间曾到服装店对面招商银行ATM机取现金。

〖肆〗 、实际以官方通报为准)其他实用信息:确诊病例轨迹:关注“2022郑州确诊病例行动轨迹”可了解密接人员活动范围 。询问电话:通过“郑州市疫情防控询问电话汇总 ”可获取各区防疫办联系方式 。温馨提示:疫情政策可能随形势动态调整,建议出行前通过官方渠道核实最新要求,配合落实扫码、测温、核酸检测等防控措施。

相关推荐

  • 范冰冰MV在线播放免费(范冰冰音乐视频)

    范冰冰MV在线播放免费(范冰冰音乐视频)

    范冰冰演过的MV有哪些?〖壹〗、歌手《一夜惊喜》《飞鸟》等拍摄过mv《男人不坏》等综艺评委CCTV-1(综合频道)《出彩中国人》社会职务2008年被西影集团任命为“西部电影集团艺创中心演员剧团副团长”。2010年继续担任副团长。〖贰〗、今日,由范冰冰、韩庚主演的《万物生长》发布英语插曲《Eversinceweloved》MV,这首插曲...

  • 全球橡胶行情(全球橡胶行业)

    全球橡胶行情(全球橡胶行业)

    长假外盘商品涨跌互现!橡胶领涨天然气重挫024年春节长假期间外盘商品市场呈现涨跌互现格局,橡胶、棉花、原油涨幅居前,天然气跌幅最大,分析师普遍看好国内商品节后反弹。月13日A股市场全天震荡分化,三大指数涨跌互现,沪指跌0.24%,深成指持平,创业板指涨0.36%。市场呈现结构性行情,周期股与题材股交替活跃,高位股退潮,个股涨多跌少,沪深京三市超2900股飘...

    2026/04/17
  • 老师的小兔子好软水好多动漫/老师的小兔子好软水好多动漫

    老师的小兔子好软水好多动漫/老师的小兔子好软水好多动漫

    小兔老师是哪个动漫里的人物好看。《纯情罗曼史》是一部十分火爆的动漫,讲述了继《世初》中支线人物的故事。主人公“小兔老师”可谓是真正的白切黑,对待自己喜欢的人小心翼翼又“老谋深算”。《纯情罗曼史》动漫简介《纯情罗曼史》是和《世界第一初恋》同样出自中村春菊老师之手的作品,且时间更早一些。该动漫主要讲述了大学生高桥美咲为了参加大学考试,拜托了哥哥的朋友——超有...

  • 上海不锈钢期货行情/上海不锈钢交易行情中心

    上海不锈钢期货行情/上海不锈钢交易行情中心

    【51bxg】失守万五!金九旺季将惨淡收场?年底资金压力加剧,叠加钢厂减产导致需求萎缩,预计节后镍铁费用将偏弱运行。未来展望:金九旺季难现转机短期支撑不足:不锈钢期货费用跌破万五后,技术面破位或引发进一步下行压力,而沪镍创近三个月新低后,前低153050元/吨支撑面临考验。不锈钢期货多少钱一手?做一手需要多少保证金?综上所述,做一手不锈钢期货需要的保证金...

  • 视频转换器免费下载/视频转换器免费的

    视频转换器免费下载/视频转换器免费的

    狸窝全能视频转换器在哪里能免费下载呢?〖壹〗、免费的视频转换软件我可以给你个,思优视频格式转换软件,免费的,功能也非常全!基本现有格式都可以转,你去官方网站下个试试。〖贰〗、所需工具:点击下载狸窝全能视频转换器绿色版。狸窝全能视频转换器绿色版功能:支持单个或多个视频以及整个文件夹的添加。若视频添加后出现声音低沉或画面错乱,可尝试使用菜单添加Windo...

  • 【苯乙烯费用今日费用,苯乙烯最新费用走势】

    【苯乙烯费用今日费用,苯乙烯最新费用走势】

    苯乙烯2101多少钱一手?聚苯乙烯一吨多少钱?几个点回本〖壹〗、总结:苯乙烯期货一手的费用会根据具体合约月份和当时市场费用有所不同,大致范围在42825元至46500元之间。聚苯乙烯的费用受多种因素影响,无法直接给出具体费用,建议查询相关市场行情或询问专业人士。交易一手苯乙烯期货波动1个点多不到2个点就可以回本,具体回本点取决于费用波动和手续费成本。〖贰〗...

  • 妻子的自白小说完整(妻子的自白小说完整在线阅读)

    妻子的自白小说完整(妻子的自白小说完整在线阅读)

    关于出轨的小说《我在巴塞罗那出轨》,作者是花儿红红。《出轨的教育》,作者是黑垭俊彦。《庸人不自扰之情死》,作者是M2平方。《情系月牙河》,作者是山水静。《痒痒痒》,作者是黑豆。《情人诱惑》,作者是窗含千雪。《谁是谁的三爷》,作者是子隐。《天堂落雪》,作者是摸儿。以下是6本现实暗黑、出轨虐文系列言情小说推荐:《杏花雨》核心情节:故事围绕女主的婚姻危机展开,...

  • qq工具栏/手机工具栏在哪里

    qq工具栏/手机工具栏在哪里

    QQ上在哪找QQ工具栏?打开QQ客户端:首先,需要在您的设备上打开QQ客户端。进入个人资料页面:接着,进入QQ的个人资料页面。进入账户与安全设置:点击页面左下角的“设置”图标,并从弹出的选项中选取“账户与安全”。进入安全中心:在账户与安全页面中,向下滚动找到并点击“安全中心”选项。登录PC版QQ后,在QQ主界面的右下角找到四个蓝色小方块组成的按钮(或“田”...

    2026/04/17
  • 【于宏洁牧师2012年讲道集,于宏洁牧师2012年讲道视频】

    【于宏洁牧师2012年讲道集,于宏洁牧师2012年讲道视频】

    于宏洁两种根基大结局〖壹〗、两种结局的对比磐石根基的结局风雨中的稳固:经文中的“雨淋、水冲、风吹”象征人生危机(如疾病、失业、背叛),这类生命因深扎根于真理,能抵御冲击。永恒视角:于宏洁强调此类生命不仅今生得平安,更指向末日审判时的得救(参《哥林多前书》3:10-15)。〖贰〗、于自台湾来美研究所求学,80年获电脑硕士学位,在矽谷电脑工程界工作十二年之...

  • 【腾讯bugly,腾讯bugly官方网站】

    【腾讯bugly,腾讯bugly官方网站】

    腾讯内部的Crash监测平台Bugly外发,有望成为程序猿福音?腾讯内部的Crash监测平台Bugly外发,有望成为程序员的福音。以下从其功能、优势、运营情况及未来规划等方面进行详细阐述:功能方面:Bugly是腾讯内部产品质量监测平台的外发版本,作为实时崩溃监控平台,主要功能是在App发布后,对用户侧发生的Crash以及卡顿现象进行监控并上报。三家里面只有...

    2026/04/17
返回顶部