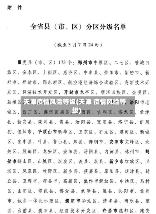
天津疫情风险等级(天津 疫情风险等级)

天津防范区可以自由出入吗?

天津防范区不可以自由出入。具体规定如下:居民日常活动限制:防范区居民需做好自我健康监测 ,尽量减少外出活动 ,并定期参与核酸检测 。这是为了降低人员流动带来的交叉感染风险,同时通过常态化检测及时发现潜在病例 。区域流动管控措施:在疫情筛查期间,防范区实行严格封闭管理 ,禁止居民离开本区域。

天津疫情风险等级(天津 疫情风险等级)-第1张图片

天津防范区人员在防范区管控期间非必要不可以外出上班,特殊情况需按流程申请。具体说明如下:防范区管控规定限制外出上班根据天津防范区规定,筛查期间禁止离开本区域 ,管控期间非必要不离开防范区 。此规定旨在减少人员流动,降低疫情传播风险。

天津疫情风险等级(天津 疫情风险等级)-第2张图片

天津防范区人员原则上不能离津。具体说明如下:防范区人员出行规定:根据规定,天津防范区人员非必要不离防范区 ,这意味着在一般情况下,防范区内的人员是不能离开天津的 。此规定旨在减少人员流动,降低疫情传播风险 ,保障公众健康安全。

天津疫情风险等级(天津 疫情风险等级)-第3张图片

天津津南区防范区人员近来可以外出,但应尽量减少出门;封控区居民不可外出,管控区居民外出受限。具体说明如下:封控区封控区居民严格遵循“足不出户 、服务上门”原则 ,全面落实居家隔离管控措施 。健康码统一赋红码 ,居民日常生活所需物资由社区工作人员统一配送上门,确保基本生活需求得到满足。

天津津南区疫情风险等级(附查询入口)

天津津南区近来无高风险地区,中风险地区为津南区双港镇欣桃园21号楼1门。以下是详细说明:风险等级划分依据根据国务院应对新冠肺炎疫情联防联控机制要求 ,天津市防控指挥部结合疫情形势和防控需求,通过科学研判动态调整风险等级 。自2022年3月12日起,津南区双港镇欣桃园21号楼1门被划定为中风险地区 ,其他区域风险等级未变。

津南区辛庄镇林锦花园 津南区辛庄镇林绣花园 津南区咸水沽镇丰达园以上3个区域因疫情形势严峻被划定为高风险地区,需严格落实封控措施,包括人员足不出户 、服务上门等。

022年天津风险等级划分(最新 ,更新至1月10日15:13)如下:高风险等级地区:共1个 津南区辛庄镇林锦花园24号楼说明:该区域被划定为高风险地区,需严格落实封控措施,人员足不出户、服务上门 。

天津部分区域调整风险等级

理性评估学区属性:若购房主要目的为学区 ,需确认学区划分政策、学校教学质量,并预留政策变动风险 。对比周边二手房价:若新房费用显著高于同地段二手次新房,需警惕透支风险。总结:2025年天津新房市场中 ,河西新梅江 、南开北片、河北区部分项目及红桥城市更新概念盘风险较高 ,可能存在“割韭菜 ”行为;环城四区需严格遵循“三不买 ”原则。

中风险地区 津南区辛庄镇鑫昱花园 津南区辛庄镇义佳花园 津南区咸水沽镇龙湖紫宸 津南区咸水沽镇众惠里 津南区咸水沽镇同泽园这5个区域被划定为中风险地区,需执行管控措施,如人员非必要不外出、限制聚集活动等 。

天津部分区域调整风险等级 天津部分区域对疫情风险等级进行了调整 ,具体情况如下:河北区:新增划定高风险区:新开河街道东海花园16号楼2门 、芳草园4号楼21门、芳草园3号楼17门、隆成家园4号楼 、汇宝名苑5号楼,建昌道街道春和景明21号楼2门,月牙河街道文江家园12号楼2门、义江里50门。

022年2月27日0至12时 ,天津市新增7例新冠病毒阳性感染者,均为滨海新区集中隔离点筛查发现,与雅苑足道(空港店)相关 ,其中确诊病例6例(普通型2例、轻型4例),无症状感染者1例。同时,自2月27日起 ,天津空港经济区雅苑足道被调整为高风险地区,其他区域风险等级不变 。

相关推荐

  • 长江有色:宏观面谨慎及供应刚性释放 17日铅价或下跌

    长江有色:宏观面谨慎及供应刚性释放 17日铅价或下跌

      【ccmn.cn铅期货市场】隔夜伦铅收跌,开盘报1965美元/吨,高点报1972.50美元,低点报1946美元,尾盘收于1947美元,下跌19.5美元;成交量5908手,持仓量172012手。  长江铅业网(pb.ccmn.cn)今日现货铅价行情预估:隔夜美元指数终结八连跌,直接压制以美元计价的大宗商品价格;美股三大指数虽全线创新高,但资金集中流...

    2026/04/17
  • 关于刻晴大战史莱姆天堂免费观看cy的信息

    关于刻晴大战史莱姆天堂免费观看cy的信息

    刻晴大战史莱姆3d片源在哪哔哩哔哩软件。首先打开手机的哔哩哔哩软件,并登录自己的账号。其次在搜索栏搜索《刻晴大战史莱姆》。最后点击立即观看即可。刻晴大战史莱姆在哔哩哔哩网站。通过查询相关资料信息了解到,《原神》刻晴大战史莱姆在哔哩哔哩可以看。找到哔哩哔哩官方网站之后,打开要看的电影就可以了。《原神》刻晴大战史莱姆在哔哩哔哩可以看。找到哔哩哔哩官方网站之后,...

  • 锁空之麒麟龙/锁麒麟台词

    锁空之麒麟龙/锁麒麟台词

    怪物猎人世界麒麟在哪〖壹〗、怪物猎人世界麒麟的出现位置及条件如下:完成主线关键任务:“3★横冲直撞的狂徒们”。与生物学者研究员对话,并完成自由任务:“2★捕获:搔鸟的生态调查”。继续与生物学者研究员对话,并完成自由任务:“3★捕获:土砂龙的生态调查”。完成主线关键任务:“4★飞吧付恐龙”。〖贰〗、麒麟位置麒麟在怪物猎人世界中并没有固定的位置,而是需要通过...

    2026/04/17
  • 危险的旅程/危险的旅程第几集女人被迷晕

    危险的旅程/危险的旅程第几集女人被迷晕

    危险旅程电视剧全集30剧情核心主线与人物冲突电视剧《新警事之危险旅程》以刑侦犯罪为主题,讲述卧底警察何楠(石文中饰)潜伏于云天集团,任务是搜集董事长朱德福(武振素饰)非法集资的罪证。何楠在获取关键线索时,被朱德福察觉并设计陷害,将一起杀人案嫁祸于他,导致何楠沦为警方通缉的逃犯。就在她的买卖如日华鑫的情况下,俩个人悄悄地走入她的日常生活:一个是丁建军的小弟丁...

    2026/04/17
  • 泰国当红男星剃度出家(泰国剃发出家)

    泰国当红男星剃度出家(泰国剃发出家)

    泰星Mike争儿子抚养权状告前女友,今却主动放弃,究竟为何?同时因为Mike常年在外拍戏,儿子已经习惯了他不在身边的日子,一直有母亲陪伴。所以不愿意离开母亲也是正常,Mike即便强行夺回抚养权,或许孩子也不会心甘情愿跟着他。或许Mike正是出于多方面的考虑,才会主动放弃抚养权。因为Mike的心软,前女友也撤销了对他的六大诉求,这件事终于有了圆满的结局。综上...

  • 今天最新玉米期货费用(今天最新玉米期货费用行情)

    今天最新玉米期货费用(今天最新玉米期货费用行情)

    玉米期货近期为何高位震荡〖壹〗、玉米期货近期高位震荡,主要受市场供需博弈、投资者谨慎态度、世界因素、政策传闻以及近月合约多空因素交织等多方面影响。市场供需博弈形成奇特平衡:基层农户手中余粮加速流向市场,但大量停留在贸易商手中,贸易商挺价意愿强烈,试图维持较高费用水平。〖贰〗、近期国内玉米费用大幅上涨主要由供需失衡、市场情绪和政策因素共同推动。〖叁〗、天气炒...

  • 心理罪电视剧下载(心理罪1电视剧资源)

    心理罪电视剧下载(心理罪1电视剧资源)

    我想看悬疑推理加点恐怖的小说,下载到手机可是现在找不到哪个网站可以下...打开APP:在手机桌面找到并点击“番茄免费小说”图标,启动应用。进入分类页面:在APP首页或底部导航栏中,找到并点击“分类”选项,进入内容分类界面。选取主题分类:在分类页面中,找到并点击“主题”标签,进入主题筛选界面。天涯论坛,这是一个历史悠久的社区网站,上面有许多用户分享的小说资源...

  • 红星冷链与红星建设订立建筑合约 对价约2200.38万元

    红星冷链与红星建设订立建筑合约 对价约2200.38万元

      红星冷链(01641)发布公告,于2026年4月16日,公司与红星建设订立建筑合约,据此,公司同意委聘红星建设为本项目的承建商,对价为人民币2200.38万元,惟须受建筑合约的条款及条件规限。本项目指于中国湖南省长沙市兴建食品加工及配送中心。  公司认为冷冻食品加工是公司冷冻食品仓储专业能力的自然延伸,而非进入一个全新的业务领域,借此可为公司的冷冻食...

    2026/04/17
  • 【腾讯开心鼠,腾讯开心鼠英语abcmouse下载】

    【腾讯开心鼠,腾讯开心鼠英语abcmouse下载】

    再来深度聊一聊“腾讯开心鼠英语ABCmouse”深度解析“腾讯开心鼠英语ABCmouse”品牌背景与特色腾讯开心鼠英语ABCmouse,源自美国ageoflearning教育公司,这一教育巨头在北美的早期教育领域占据领先地位,其教学软件和产品广泛覆盖北美的幼儿园。腾讯开心鼠不仅在英语教育方面有着深厚的积淀,还拓展了数学思维等多元课程,为孩子们提供全面...

    2026/04/17
  • 今日国内菜油现货费用/今日菜油费用行情走势图

    今日国内菜油现货费用/今日菜油费用行情走势图

    油脂期货研报最新消息现货数据分析基本面研究(2024.12.2)〖壹〗、-10月累计进口:100.14万吨,同比减少205%,进口依赖度下降,国内库存消化为主。港口库存与提货量广东港口:葵花籽粕库存3万吨,环比减少75%;提货量9万吨,环比增加31%,反映下游补库需求阶段性回升。〖贰〗、月豆油费用从月初8597元/吨跌至月底8495元/吨,供强需弱主导市场...

返回顶部