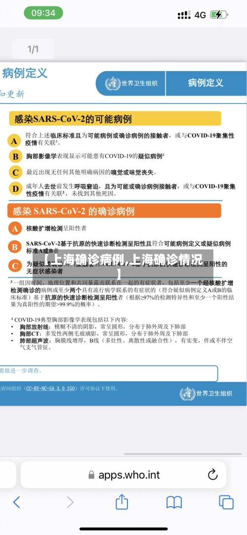
【上海确诊病例,上海确诊情况】

上海7日新增1例本土确诊病例

此外,2021年12月7日0—24时,上海还报告了8例新增境外输入性新冠肺炎确诊病例 ,具体情况如下:病例1:中国籍,在日本旅行,自日本出发 ,于2021年11月23日抵达上海浦东世界机场,入关后即被集中隔离观察,解除隔离前出现症状 ,送指定医疗机构隔离排查后确诊。

【上海确诊病例,上海确诊情况】-第1张图片

021年12月17日0—24时,上海新增1例本土确诊病例和12例境外输入性新冠肺炎确诊病例,具体信息如下:新增1例本土确诊病例病例详情:男 ,33岁,系12月7日本土确诊病例的同事。12月7日已被集中隔离管控,其间4次核酸检测均为阴性 ,第5次核酸检测异常 ,经市疾控中心复核为阳性 。

【上海确诊病例,上海确诊情况】-第2张图片

对该确诊病例落实隔离管控市疾控中心确诊后,随即对其进行隔离管控,以确保最大程度的安全并及时给予患者治疗。

【上海确诊病例,上海确诊情况】-第3张图片

上海20日新增2例本地确诊病例,新增9例境外输入病例

月20日0-24时 ,上海新增2例本地新冠肺炎确诊病例,新增9例境外输入性新冠肺炎确诊病例。本地确诊病例情况病例关系与症状:病例1和病例2为夫妻关系,常住浦东新区 。两人因先后出现发热症状 ,前往医疗机构发热门诊就诊,随即被隔离留观。确诊过程:11月20日,市、区疾控中心核酸检测结果为阳性。

境外输入性确诊病例情况 病例1:中国籍 ,在马里工作,自马里出发,经法国转机 ,于1月26日抵达上海浦东世界机场,入关后即被集中隔离观察,其间出现症状 ,诊断为确诊病例 。

021年12月30日0—24时 ,上海无新增本土新冠肺炎确诊病例,新增9例境外输入性新冠肺炎确诊病例。新增境外输入病例情况 病例1:中国籍,在美国留学 ,自美国出发,于2021年12月26日抵达上海浦东世界机场,入关后即被集中隔离观察 ,其间出现症状。

2月28日上海新增3例本土无症状(系机场工作人员)

022年2月28日0—24时,上海新增本土无症状感染者3例,无新增本土确诊病例 。具体情况如下:无症状感染者基本情况无症状感染者1:男 ,47岁。无症状感染者2:女,52岁。无症状感染者3:男,53岁 。职业背景:均为浦东机场入境旅客转运区域工作人员 。

0月28日0时至24时 ,北京新增20例本土确诊病例(含2例无症状感染者转确诊病例)和2例无症状感染者,其中社会面筛查人员3例,具体信息如下:本土病例总体情况确诊病例:共20例 ,其中2例由无症状感染者转确诊病例 ,17例为隔离观察人员,3例为社会面筛查人员。

022年5月24日0—24时,上海新增本土新冠肺炎确诊病例44例 ,无症状感染者343例,具体情况如下:本土确诊病例 总体情况:新增本土新冠肺炎确诊病例44例,含32例由既往无症状感染者转为确诊病例 ,新增治愈出院268例。

月1日,上海市新增1例新冠肺炎本土确诊病例,该病例为一名56岁的退休女性 。2月28日下午 ,该患者因出现发热症状前往同济医院发热门诊就诊,新冠病毒核酸检测结果为阳性。3月1日,经市疾控中心复核 ,该病例被确诊为新冠肺炎确诊病例(轻型),并已闭环转运至上海市公共卫生临床中心隔离治疗,近来病情稳定。

新增病例:通过口岸联防联控机制报告9例新增境外输入性确诊病例 ,具体信息如下:病例1:中国籍 ,在新加坡工作,自新加坡出发,于2022年1月27日抵达上海浦东世界机场 ,入关后即被集中隔离观察,其间出现症状,诊断为确诊病例 。

相关推荐

  • 【我的好妈妈韩国免费观看,我的好妈妈韩国免费观看】

    【我的好妈妈韩国免费观看,我的好妈妈韩国免费观看】

    三年级写作文有哪些〖壹〗、我认为观察一种事物或一处场景三年级作文应该这样写:每次上学的时候,我都会从一条长满银杏树的小路经过。秋天,银杏树换上了金色的新装。远远望去,一棵棵银杏树像一位位士兵,笔直地站在那里保卫着我们的家园。一阵秋风吹过,树叶沙啦啦地响。它们纷纷飘落下来,像一只只蝴蝶翩翩飞舞,然后给大地铺上了一层厚厚的地毯。〖贰〗、以下是我写的作文我的朋友...

  • 【太阳后裔,太阳的后裔在线观看】

    【太阳后裔,太阳的后裔在线观看】

    太阳的后裔当年有多火〖壹〗、以下是在港台地区曾经大火的10部韩剧推荐,其中包含用户提到的有“星星”(《来自星星的你》)和“后裔”(《太阳的后裔》)的作品:《来自星星的你》播出时间:2013年核心剧情:外星教授都敏俊(金秀贤饰)与顶级女演员千颂伊(全智贤饰)跨越400年的奇幻爱情。〖贰〗、《太阳的后裔》的火爆使爱奇艺VIP成为背后最大赢家,具体分析如下:独...

    2026/04/17
  • 今日长江铅价走势图(今日长江铅价走势图最新)

    今日长江铅价走势图(今日长江铅价走势图最新)

    2024年6月13日,今日铜价下跌!镍、锡、锌、铅费用025年6月13日镍、锡、锌、铅费用如下:镍价:长江现货1#镍价为122000元/吨,跌150元/吨。镍价今日呈现下跌趋势,这可能与全球镍市场供需关系、宏观经济形势以及相关政策调整等因素有关。投资者和产业链相关企业需密切关注市场动态,以便及时调整采购和销售策略。024年7月10日铜价下跌,镍、锡、锌、铅...

  • 汉莎航空将削减运力、停飞低效机型以应对成本上涨

    汉莎航空将削减运力、停飞低效机型以应对成本上涨

      今年夏末,公司将缩减6架洲际客机的远程运力   简要摘要  受伊朗冲突及罢工影响,德国汉莎航空将逐步削减运力,停飞低效机型。  德国汉莎航空集团周四表示,由于美以对伊朗开战以来霍尔木兹海峡被封锁导致燃油价格上涨,叠加罢工冲击,公司将逐步削减运力、停飞低效机型,以应对由此产生的额外成本。  该集团首席财务官蒂尔・施特赖歇特表示:“我们的目标...

    2026/04/17
  • 【第一铜费用今日费用,1#铜费用最新行情】

    【第一铜费用今日费用,1#铜费用最新行情】

    2026年1月份铜价走向026年1月份铜价整体呈先涨后高位震荡趋势,但存在回调风险。具体分析如下:上旬:铜价大幅上涨并刷新历史纪录。伦敦金属交易所(LME)铜价一度飙升至每吨13,387美元,主要受美国以外地区库存有限导致的短缺溢价,以及市场对美国精炼铜进口关税政策的预期引发的囤货行为影响。026年1月份铜价大概率不会出现明显下跌,反而受供需缺口、宏观宽松...

  • 【qq靓号网,靓号网站】

    【qq靓号网,靓号网站】

    腾讯官方qq靓号网站QQ靓号商城官方网站的网址是https://haoma.qq.com/。QQ靓号商城是腾讯公司推出的一个专门用于购买和选取独特、易记QQ号码的平台。在这里,你可以找到各种类型的靓号,如连号、顺子号、情侣号等,满足你对个性化QQ号码的需求。进入QQ靓号商城官方网站后,你可以根据自己的喜好和预算,浏览和筛选不同的靓号。QQ靓号中心官方网站是...

    2026/04/17
  • 王品台塑牛排团购(王品台塑牛排菜单费用2019)

    王品台塑牛排团购(王品台塑牛排菜单费用2019)

    如何评价王品台塑牛排〖壹〗、王品台塑牛排是一家提供高品质台湾菜,拥有优雅环境和优质服务的餐厅。以下是对其的具体评价:菜品质量台塑牛排:作为餐厅的招牌菜,台塑牛排以其柔软嫩滑的牛肉和爽口入味的牛筋著称,口味多样,既有辣味也有淡味,满足不同顾客的口味需求。其他推荐菜品:法式香煎鹅肝沙拉和香颂玫瑰露也是餐厅的亮点菜品,受到众多食客的喜爱。〖贰〗、菜品质量:...

  • 【今天的五年二班ova,今天的五年二班结局】

    【今天的五年二班ova,今天的五年二班结局】

    关于几个新番动画的更新时间的问题〖壹〗、对于新番动画的更新时间,我们通常会注意到几个关键日期。例如,《空罐少女》定在周六更新,而中文字幕版通常要到周日晚上才能下载到。《穿越宇宙的少女》于1月6日开播,但最快也要到1月7日晚上7点才能下载,有时甚至要等到深夜或1月8日。这表明,尽管动画在特定时间更新,但中文字幕版的发布可能会延迟。〖贰〗、动漫新番的上新时间主...

  • 黑执事第二季ova(黑执事第二季OVA在线观看)

    黑执事第二季ova(黑执事第二季OVA在线观看)

    黑执事第二季OVA的观看顺序!〖壹〗、第一季:《黑执事》第二季:《黑执事Ⅱ》第三季:《黑执事BookofCircus》OVA:《黑执事BookofMurder》上下两集观看顺序及漫画对应话数观看顺序:《黑执事》第一季:该季动画为部分原创,但基本遵循了漫画的前期剧情。建议从漫画第1话开始对照观看,以更深入地理解剧情。〖贰〗、黑执事的补番顺序如下...

  • 李元霸异界游(李元霸在异界的小说)

    李元霸异界游(李元霸在异界的小说)

    求玄幻小说推荐介绍。实在是书荒了、、。。。〖壹〗、以下5本玄幻小说值得反复阅读,书荒时可重温经典:《飘邈之旅》——萧潜核心亮点:作为网络文学“修真流”开山之作,其世界观构建与修炼体系设计影响深远。情节设计:主角李强从地球被背叛后穿越至修真界,在傅山指引下开启星际修真之旅,融合科技与仙侠元素,突破传统修真框架。〖贰〗、《俊龙百美缘》作者的目标是要给主角找一...

    2026/04/17
返回顶部