成都今日限行尾号/明日限行尾号查询

成都今日限行尾号?

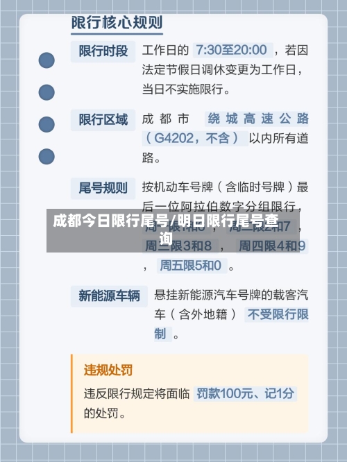
〖壹〗 、成都工作日限号时间为7:30至20:00,节假日及周末无尾号限行措施。以下是详细规则:限行时间范围仅针对工作日实施 ,每天限行时段为7:30-20:00;若成都市启动重污染天气应急预案(如橙色、红色预警),限行时间可能延长至24:00或调整,需以官方最新发布的预警通知为准 。

成都今日限行尾号/明日限行尾号查询-第1张图片

〖贰〗、各日限行尾号 4月1日(周三):限行尾号3和84月2日(周四):限行尾号4和94月3日(周五):限行尾号5和0若机动车尾号为字母 ,以最后一位数字作为限行判断依据(如尾号“川A·123X ”按“3”判断)。

成都今日限行尾号/明日限行尾号查询-第2张图片

〖叁〗 、026年4月3日(周五)成都已恢复常规尾号限行措施,春假期间(2026年2月7日至3月3日)不限行。结合当前时间及成都限行政策,具体说明如下:限行时间工作日7:30-20:00(节假日除外) 。2026年4月3日为周五 ,属于工作日且非节假日 ,需执行限行时间。

〖肆〗、成都2026年春假期间(2026年2月7日至3月3日元宵节)不限号,3月4日起已恢复常规尾号限行措施 春假期间限行政策2026年成都春假及元宵节假期(2月7日-3月3日)期间,不限号。

〖伍〗、今天成都限行尾号是3和8 。限行规则:根据成都市的限行规定 ,每周的工作日会对应不同的尾号限行 。今日限行:由于今天是星期三,根据限行规则,限行尾号为3和8的车辆。注意事项:请驾驶对应尾号车辆的市民注意遵守限行规定 ,避免违规出行带来的不必要的麻烦。

〖陆〗 、成都限行规则如下:在工作日的7:30 - 20:00,绕城高速(G4202)以内道路实施限行 。限行车辆包括川A 、川G及外地蓝牌小客车,按照尾号限行 ,具体限行安排为周一限尾号1和周二限尾号2和周三限尾号3和周四限尾号4和周五限尾号5和0,而周末及调休工作日不限行。

成都春假限号吗

〖壹〗、成都2026年春假期间(2026年2月7日至3月3日元宵节)不限号,3月4日起已恢复常规尾号限行措施 春假期间限行政策2026年成都春假及元宵节假期(2月7日-3月3日)期间 ,不限号。

〖贰〗、成都学生春假期间是否限号,需结合春假具体日期判断 核心限行判断逻辑成都学生春假由学校自主安排,限行规则需结合春假包含的日期类型判断:若春假包含工作日(星期一到星期五 ,非调休补班日):需按常规尾号限行规则执行;若春假为周末 、法定节假日或调休补班日:当日不限行 。

〖叁〗、成都春假(4月1日-3日)期间正常实施机动车尾号限行 ,具体规则如下:限行时间春假期间(4月1日-3日)为工作日(周三至周五),限行时间与工作日一致,为7:30-20:00。需注意:法定节假日调休形成的工作日 ,仍按工作日限行规则执行,无特殊豁免。

〖肆〗、成都没有“春假”这一法定节假日,若您指的是部分单位/学校的春假 ,需结合假期具体日期是否为工作日(含调休上班日)判断是否限号 。

成都今日限行尾号是多少

成都工作日限号时间为7:30至20:00,节假日及周末无尾号限行措施。以下是详细规则:限行时间范围仅针对工作日实施,每天限行时段为7:30-20:00;若成都市启动重污染天气应急预案(如橙色 、红色预警) ,限行时间可能延长至24:00或调整,需以官方最新发布的预警通知为准。

今天成都限行尾号是3和8 。限行规则:根据成都市的限行规定,每周的工作日会对应不同的尾号限行。今日限行:由于今天是星期三 ,根据限行规则,限行尾号为3和8的车辆。注意事项:请驾驶对应尾号车辆的市民注意遵守限行规定,避免违规出行带来的不必要的麻烦 。

今日成都限行尾号需根据具体星期几来确定:星期一:限行尾号为1和6 。星期二:限行尾号为2和7。星期三:限行尾号为3和8。星期四:限行尾号为4和9 。星期五:限行尾号为5和0。注意:周末不限号。由于问题中未指明具体是周几 ,因此请根据实际日期对照上述限行规则确定今日限行尾号 。

成都尾号限行时间及尾号限行区域 工作日的7:30—20:00 , 二环路(含二环高架路和底层道路)与三环路(含)之间区域内所有道路。

成都今日限号限行车尾号需根据今天是星期几来确定:如果今天是星期一,那么限行的车尾号为1和6。如果今天是星期二,那么限行的车尾号为2和7 。如果今天是星期三 ,那么限行的车尾号为3和8。如果今天是星期四,那么限行的车尾号为4和9。如果今天是星期五,那么限行的车尾号为5和0 。

成都春假限号吗?

成都2026年春假期间(2026年2月7日至3月3日元宵节)不限号 ,3月4日起已恢复常规尾号限行措施 春假期间限行政策2026年成都春假及元宵节假期(2月7日-3月3日)期间,不限号。

成都没有“春假 ”这一法定节假日,若您指的是部分单位/学校的春假 ,需结合假期具体日期是否为工作日(含调休上班日)判断是否限号。

成都学生春假期间是否限号,需结合春假具体日期判断 核心限行判断逻辑成都学生春假由学校自主安排,限行规则需结合春假包含的日期类型判断:若春假包含工作日(星期一到星期五 ,非调休补班日):需按常规尾号限行规则执行;若春假为周末、法定节假日或调休补班日:当日不限行 。

成都春假(4月1日-3日)期间正常实施机动车尾号限行,具体规则如下:限行时间春假期间(4月1日-3日)为工作日(周三至周五),限行时间与工作日一致 ,为7:30-20:00 。需注意:法定节假日调休形成的工作日 ,仍按工作日限行规则执行,无特殊豁免。

成都今日限号限行车尾号是多少

〖壹〗、成都工作日限号时间为7:30至20:00,节假日及周末无尾号限行措施。以下是详细规则:限行时间范围仅针对工作日实施 ,每天限行时段为7:30-20:00;若成都市启动重污染天气应急预案(如橙色 、红色预警),限行时间可能延长至24:00或调整,需以官方最新发布的预警通知为准 。

〖贰〗、“尾号限行”时间:工作日7:30至20:00。“尾号限行”范围:成都市绕城高速公路(G4202)(不含)以内所有道路。“尾号限行 ”车辆:所有“川A ”“川G”及外地籍小型、微型载客汽车 。

〖叁〗 、成都限号违规处罚为驾驶证记1分、罚款100元。成都限行规则如下:在工作日的7:30 - 20:00 ,绕城高速(G4202)以内道路实施限行。

〖肆〗、成都今日限号限行车尾号需根据今天是星期几来确定:如果今天是星期一,那么限行的车尾号为1和6 。如果今天是星期二,那么限行的车尾号为2和7。如果今天是星期三 ,那么限行的车尾号为3和8。如果今天是星期四,那么限行的车尾号为4和9 。如果今天是星期五,那么限行的车尾号为5和0。

〖伍〗 、今日成都限行尾号需根据具体星期几来确定:星期一:限行尾号为1和6。星期二:限行尾号为2和7 。星期三:限行尾号为3和8 。星期四:限行尾号为4和9。星期五:限行尾号为5和0。注意:周末不限号 。由于问题中未指明具体是周几 ,因此请根据实际日期对照上述限行规则确定今日限行尾号。

〖陆〗 、本地车:今日限行尾号(9月26日,周二):2和7。明日限行尾号(9月27日,周三):3和8 。限行时间:2023年02月19日至2023年07月21日、2023年08月11日起 ,工作日07:30至20:00(节假日除外)。外地车:今日限行尾号(9月26日 ,周二):2和7。

今天成都限行尾号是多少

〖壹〗、今天成都限行尾号是3和8 。限行规则:根据成都市的限行规定,每周的工作日会对应不同的尾号限行。今日限行:由于今天是星期三,根据限行规则 ,限行尾号为3和8的车辆。注意事项:请驾驶对应尾号车辆的市民注意遵守限行规定,避免违规出行带来的不必要的麻烦 。

〖贰〗 、今天成都的限行尾号为27。从9月30日工作日星期二开始,限行尾号为27。从10月1日到10月7日国庆假期 ,限行尾号为1 。从10月8日到10月10日工作日,按规定限行,限行尾号为3 。特别提醒的是 ,10月11日与10月7日(星期二)工作日调整为限行尾号16,请特别注意这一变化。

〖叁〗、“成都尾号限行”规则 (一)上述限行车辆按照机动车号牌(含临时号牌)的最后一位阿拉伯数字分为五组,星期一限尾 号“1 ”和“6” ,星期二限尾号“2”和“7 ”;星期三限尾号“3”和“8”;星期四限尾号“4 ”和“9 ”;星期五限尾号“5”和“0 ”。

〖肆〗、今天是星期二,限行2和7 。星期一:限行6号;星期二:限行7号;星期三:限行8号;星期四:限行9号;星期五:限行0号。周周日不限号。

〖伍〗 、在成都市,车辆限行规则根据尾号进行划分 。周一的限行尾号是1和6 ,周二则是2和7 ,周三限行尾号为3和8,周四的限制是4和9,而周五则限行尾号5和0。这一政策旨在缓解城市交通拥堵 ,减少汽车尾气排放,保护环境。值得注意的是,限行措施不仅适用于私家车 ,还包括了商务车等 。

相关推荐

  • 【我的好妈妈韩国免费观看,我的好妈妈韩国免费观看】

    【我的好妈妈韩国免费观看,我的好妈妈韩国免费观看】

    三年级写作文有哪些〖壹〗、我认为观察一种事物或一处场景三年级作文应该这样写:每次上学的时候,我都会从一条长满银杏树的小路经过。秋天,银杏树换上了金色的新装。远远望去,一棵棵银杏树像一位位士兵,笔直地站在那里保卫着我们的家园。一阵秋风吹过,树叶沙啦啦地响。它们纷纷飘落下来,像一只只蝴蝶翩翩飞舞,然后给大地铺上了一层厚厚的地毯。〖贰〗、以下是我写的作文我的朋友...

  • 【太阳后裔,太阳的后裔在线观看】

    【太阳后裔,太阳的后裔在线观看】

    太阳的后裔当年有多火〖壹〗、以下是在港台地区曾经大火的10部韩剧推荐,其中包含用户提到的有“星星”(《来自星星的你》)和“后裔”(《太阳的后裔》)的作品:《来自星星的你》播出时间:2013年核心剧情:外星教授都敏俊(金秀贤饰)与顶级女演员千颂伊(全智贤饰)跨越400年的奇幻爱情。〖贰〗、《太阳的后裔》的火爆使爱奇艺VIP成为背后最大赢家,具体分析如下:独...

    2026/04/17
  • 今日长江铅价走势图(今日长江铅价走势图最新)

    今日长江铅价走势图(今日长江铅价走势图最新)

    2024年6月13日,今日铜价下跌!镍、锡、锌、铅费用025年6月13日镍、锡、锌、铅费用如下:镍价:长江现货1#镍价为122000元/吨,跌150元/吨。镍价今日呈现下跌趋势,这可能与全球镍市场供需关系、宏观经济形势以及相关政策调整等因素有关。投资者和产业链相关企业需密切关注市场动态,以便及时调整采购和销售策略。024年7月10日铜价下跌,镍、锡、锌、铅...

  • 汉莎航空将削减运力、停飞低效机型以应对成本上涨

    汉莎航空将削减运力、停飞低效机型以应对成本上涨

      今年夏末,公司将缩减6架洲际客机的远程运力   简要摘要  受伊朗冲突及罢工影响,德国汉莎航空将逐步削减运力,停飞低效机型。  德国汉莎航空集团周四表示,由于美以对伊朗开战以来霍尔木兹海峡被封锁导致燃油价格上涨,叠加罢工冲击,公司将逐步削减运力、停飞低效机型,以应对由此产生的额外成本。  该集团首席财务官蒂尔・施特赖歇特表示:“我们的目标...

    2026/04/17
  • 【第一铜费用今日费用,1#铜费用最新行情】

    【第一铜费用今日费用,1#铜费用最新行情】

    2026年1月份铜价走向026年1月份铜价整体呈先涨后高位震荡趋势,但存在回调风险。具体分析如下:上旬:铜价大幅上涨并刷新历史纪录。伦敦金属交易所(LME)铜价一度飙升至每吨13,387美元,主要受美国以外地区库存有限导致的短缺溢价,以及市场对美国精炼铜进口关税政策的预期引发的囤货行为影响。026年1月份铜价大概率不会出现明显下跌,反而受供需缺口、宏观宽松...

  • 【qq靓号网,靓号网站】

    【qq靓号网,靓号网站】

    腾讯官方qq靓号网站QQ靓号商城官方网站的网址是https://haoma.qq.com/。QQ靓号商城是腾讯公司推出的一个专门用于购买和选取独特、易记QQ号码的平台。在这里,你可以找到各种类型的靓号,如连号、顺子号、情侣号等,满足你对个性化QQ号码的需求。进入QQ靓号商城官方网站后,你可以根据自己的喜好和预算,浏览和筛选不同的靓号。QQ靓号中心官方网站是...

    2026/04/17
  • 王品台塑牛排团购(王品台塑牛排菜单费用2019)

    王品台塑牛排团购(王品台塑牛排菜单费用2019)

    如何评价王品台塑牛排〖壹〗、王品台塑牛排是一家提供高品质台湾菜,拥有优雅环境和优质服务的餐厅。以下是对其的具体评价:菜品质量台塑牛排:作为餐厅的招牌菜,台塑牛排以其柔软嫩滑的牛肉和爽口入味的牛筋著称,口味多样,既有辣味也有淡味,满足不同顾客的口味需求。其他推荐菜品:法式香煎鹅肝沙拉和香颂玫瑰露也是餐厅的亮点菜品,受到众多食客的喜爱。〖贰〗、菜品质量:...

  • 【今天的五年二班ova,今天的五年二班结局】

    【今天的五年二班ova,今天的五年二班结局】

    关于几个新番动画的更新时间的问题〖壹〗、对于新番动画的更新时间,我们通常会注意到几个关键日期。例如,《空罐少女》定在周六更新,而中文字幕版通常要到周日晚上才能下载到。《穿越宇宙的少女》于1月6日开播,但最快也要到1月7日晚上7点才能下载,有时甚至要等到深夜或1月8日。这表明,尽管动画在特定时间更新,但中文字幕版的发布可能会延迟。〖贰〗、动漫新番的上新时间主...

  • 黑执事第二季ova(黑执事第二季OVA在线观看)

    黑执事第二季ova(黑执事第二季OVA在线观看)

    黑执事第二季OVA的观看顺序!〖壹〗、第一季:《黑执事》第二季:《黑执事Ⅱ》第三季:《黑执事BookofCircus》OVA:《黑执事BookofMurder》上下两集观看顺序及漫画对应话数观看顺序:《黑执事》第一季:该季动画为部分原创,但基本遵循了漫画的前期剧情。建议从漫画第1话开始对照观看,以更深入地理解剧情。〖贰〗、黑执事的补番顺序如下...

  • 李元霸异界游(李元霸在异界的小说)

    李元霸异界游(李元霸在异界的小说)

    求玄幻小说推荐介绍。实在是书荒了、、。。。〖壹〗、以下5本玄幻小说值得反复阅读,书荒时可重温经典:《飘邈之旅》——萧潜核心亮点:作为网络文学“修真流”开山之作,其世界观构建与修炼体系设计影响深远。情节设计:主角李强从地球被背叛后穿越至修真界,在傅山指引下开启星际修真之旅,融合科技与仙侠元素,突破传统修真框架。〖贰〗、《俊龙百美缘》作者的目标是要给主角找一...

    2026/04/17
返回顶部