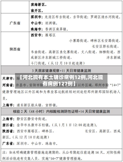
【河北现有本土确诊病例12例,河北现有病例127例】

河北商贸学校封闭管理,当地的疫情情况如何?

河北商贸学校封闭管理,当地的疫情情况还是比较严峻的。在河北当地发现了核酸检测阳性患者 ,然后河北地区就展现了高度的重视,启动了防控措施,制止疫情扩散 。河北的疫情 河北石家庄发现了疫情 ,然后当地也迅速对确诊者的活动轨迹、接触人员和出入的场地都进行了排查,然后通知了密切接触者进行隔离。

【河北现有本土确诊病例12例,河北现有病例127例】-第1张图片

河北封闭管理的主要区域包括石家庄高新区内的河北商贸学校以及石家庄市、邢台市的部分区县,而河北境内多条高速公路的部分上 、下道口也因疫情防控需要关闭。以下是具体封闭情况:石家庄高新区 河北商贸学校:已立即进行了封闭管理 ,并对所有在校师生进行了全员核酸检测,结果均为阴性 。

【河北现有本土确诊病例12例,河北现有病例127例】-第2张图片

石家庄新增一例无症状感染者具体情况。该感染者姓王,今年17岁 ,近来就读于河北商贸学校。自从王某从家返校后,便没有外出 。3月3日王某被送到隔离点,直到3月5日核酸检测都为阴性 ,3月6日因核酸检测呈阳性被送到定点医院。

无法确认广西梧州商贸学校是否允许走读。近来公开信息显示 ,广西梧州商贸学校实行全封闭管理模式 。全封闭管理通常指学生在校期间需统一住宿,非特殊情况不得随意离校,日常学习、生活均在校内完成。这种管理模式常见于中职、技工类院校 ,旨在加强学生管理 、保障校园安全,并减少校外因素对教学秩序的干扰。

但随着疫情的逐渐控制和高校管理政策的调整,未来仍有望恢复生机 。商家们需要保持信心 ,积极应对市场变化,寻求新的发展机遇 。综上所述,疫情过后高校实行封闭式管理对大学后街的餐饮商家造成了严重影响。然而 ,通过积极应对市场变化、寻求新的发展机遇,商家们仍有望走出困境,迎来新的发展。

开拓新渠道:疫情重构消费场景和习惯 ,大商超人流减少 。公司积极开拓新渠道,如单位团购,扩大与工厂、技术学校等封闭管理和需求稳定的单位合作 ,资源向社区便利店等主要销售渠道倾斜。

卫健委:9日新增确诊14例,12例为本土病例

〖壹〗 、月9日0—24时 ,全国新增确诊病例14例,其中12例为本土病例(吉林11例,湖北1例) ,2例为境外输入病例(上海);无新增死亡病例,新增疑似病例1例(境外输入,内蒙古)。详细数据与情况说明新增确诊病例分类 本土病例:12例 ,分布于吉林(11例)和湖北(1例) 。境外输入病例:2例,均在上海报告。

〖贰〗、月14日0—24时,31个省(自治区、直辖市)和新疆生产建设兵团报告新增确诊病例14例 ,其中境外输入病例9例,本土病例5例(安徽3例,辽宁2例);无新增死亡病例;无新增疑似病例。新增确诊病例情况当日新增确诊病例总数为14例 ,较之前有所波动 。

〖叁〗 、截至8月9日24时,全国报告新增确诊病例49例,其中境外输入35例 ,本土14例(均在新疆);无新增死亡病例 ,现有重症病例41例,累计确诊病例84668例。新增确诊病例分布境外输入病例:共35例,分布如下:上海18例 山东4例 四川4例 广东3例 陕西3例 辽宁2例 浙江1例 本土病例:14例 ,均在新疆。

〖肆〗、此前新增情况10月6日0时至24时,北京新增本土新冠肺炎病毒感染者3例,均为隔离观察人员 ,朝阳区、大兴区 、昌平区各1例,均为轻型 。另有2例无症状感染者转确诊病例已通报。感染者17:为感染者14的同一家庭成员,现住址与感染者14相同。

〖伍〗 、月9日0时至24时 ,北京新增16例本土确诊病例,均为隔离观察人员,含2例无症状感染者转确诊病例;新增2例境外输入确诊病例(含1例无症状感染者转确诊病例)和2例无症状感染者 。

〖陆〗、新增确诊病例分布情况本土病例:福建省报告新增本土确诊病例59例 ,具体分布为:厦门市:32例 莆田市:24例 泉州市:3例 其中12例由无症状感染者转为确诊病例,均位于福建省 。

河北新增确诊病例最新消息河北新增确诊病例最新消息今天

月14日0—24时,北京新增本土确诊病例36例 ,河北新增本土确诊病例3例。以下是当日全国疫情防控信息的汇总:新增确诊病例情况全国新增确诊病例49例 ,其中境外输入病例10例(分布:四川4例,重庆2例,陕西2例 ,上海1例,福建1例),本土病例39例(北京36例 ,河北3例)。新增疑似病例1例,为本土病例(四川1例) 。

月3日0—24时,全国新增确诊病例90例 ,其中本土病例75例,境外输入病例15例。具体分布如下:本土确诊病例分布:内蒙古:61例(均在呼伦贝尔市),含3例由无症状感染者转为确诊病例。黑龙江:5例(均在哈尔滨市) 。河北:4例(均在石家庄市)。云南:4例(均在德宏傣族景颇族自治州)。

月4日0—24时 ,31个省(自治区、直辖市)和新疆生产建设兵团报告新增确诊病例281例,其中本土病例102例,境外输入病例179例 。

月10日0—24时 ,全国报告新增本土确诊病例85例 ,其中河北82例,辽宁2例,北京1例。以下是详细情况:新增确诊病例总体情况当日全国31个省(自治区 、直辖市)和新疆生产建设兵团报告新增确诊病例103例 ,其中境外输入病例18例,本土病例85例。本土病例中,河北省占82例 ,辽宁省2例,北京市1例 。

国家卫健委:8日新增确诊62例,本土43例

月8日0—24时,全国报告新增确诊病例62例 ,其中本土病例43例,境外输入病例19例。具体分布如下:境外输入病例(19例)地区分布:广东4例,广西4例 ,天津2例,上海2例,四川2例 ,云南2例 ,北京1例,福建1例,陕西1例。无症状转确诊:含4例(四川2例 ,广东1例,广西1例) 。

疫情数据更新:国家卫健委9日通报,8日中国内地新增确诊病例62例(境外输入19例 ,本土43例),新增无症状感染者74例(境外输入28例,本土46例) 。截至8日24时 ,现有确诊病例1222例,累计死亡4636例,累计报告确诊病例97885例。

月13日0—24时 ,全国报告新增确诊病例66例,其中境外输入36例,本土30例;新增无症状感染者19例 ,其中境外输入18例 ,本土1例(湖南);无新增死亡及疑似病例。

2022年11月13日河北省新增确诊5例+无症状684例

022年11月13日河北省新型冠状病毒肺炎疫情情况2022年11月13日0—24时,河北省新增新型冠状病毒肺炎确诊病例5例,其中石家庄市3例、沧州市2例;新增无症状感染者684例 ,其中石家庄市541例、秦皇岛市58例 、廊坊市25例、张家口市16例、邯郸市16例 、沧州市9例、保定市8例、衡水市5例 、邢台市3例、容城县2例、承德市1例 。

022年11月21日石家庄新型冠状病毒肺炎疫情情况2022年11月21日0—24时,河北省石家庄市新增新型冠状病毒肺炎确诊病例5例;新增无症状感染者684例。相关阅读:风险区划定 、解除等标准高风险区的划分原则上将感染者居住地,以及活动频繁且疫情传播风险较高的工作地和活动地等区域 ,划为高风险区。

年十一月13日保定增加八例无症状具体区县暂时没有相关官方通报 。通过查询相关公开信息显示截止于200年11月13日北省新增新增新型冠状病毒肺炎确诊病例5例,新增无症状感染者684例,其中保定8例 ,从11月13日的通报开始,保定市新增8例无症状感染,4例核酸阳性病例轨迹公布 ,四地划分高风险区域。

022年11月13日石家庄新型冠状病毒肺炎疫情情况2022年11月13日0—24时,石家庄新增新型冠状病毒肺炎确诊病例3例,新增无症状感染者541例。

河北省整体疫情数据2022年4月12日0—24时 ,河北省新增本土新型冠状病毒肺炎确诊病例1例 ,为保定市报告 。新增本土无症状感染者37例,其中邯郸市16例 、保定市15例、沧州市5例、承德市1例(外省关联病例)。治愈出院11例,无症状感染者解除医学观察224例。

相关推荐

  • 【缧纹钢期货走势1910,镙纹钢期货2010】

    【缧纹钢期货走势1910,镙纹钢期货2010】

    螺纹1910是什么螺纹钢期货的交货日期是最后一个交易日之后的第五个工作日,这通常是在钢筋期货的交付月份中间。期货的最后一个交易日是合同交付月份的第15天(在法律假期推迟),最后一次交货日是最后一个交易日之后连续五个工作日。商品交易所规定每个商品期货的合同月份。根据商品,它通常由商品收获季节和运输期的习惯决定。在55°螺纹样板上的“19”代表的是,在一英寸(...

  • 【马棕榈油期货实时行情,下周,棕榈油费用预测】

    【马棕榈油期货实时行情,下周,棕榈油费用预测】

    利多来袭,豆棕油再创新高!〖壹〗、豆棕油费用再创新高主要受产地低库存、国内供应紧张及资金推涨情绪等因素影响,具体分析如下:MPOB报告超预期下调马棕库存,产地供应紧张支撑费用产量下降:MPOB报告显示,7月马来棕油产量153万吨,环比下降17%。〖贰〗、油脂油料市场整体呈现利多集中兑现后的高位震荡态势,豆油、棕榈油、菜油费用在冲高后因缺乏持续上涨动力进入回...

  • 葬礼揸fit人(葬礼揸fit人粤语完整版在线观看)

    葬礼揸fit人(葬礼揸fit人粤语完整版在线观看)

    葬礼揸fit人几分几秒有亮点?〖壹〗、黑帮葬礼上,光鲜亮丽的表面下隐藏着江湖的腥风血雨。第43分钟时,江湖猛人担杆因意外受伤而离世,他的社团红联社的揸fit人大丧,曾因争夺地位与担杆结下深仇,一直企图除掉他。〖贰〗、第43分钟。黑帮葬礼,表面风光,内里神秘,藏腥风,带血雨。〖叁〗、分钟。《葬礼上的角斗》又名葬礼揸FIT人。是2007年由钟继昌执导的动作犯罪...

    2026/04/17
  • 【美国钢铁期货走势,美股钢铁期货】

    【美国钢铁期货走势,美股钢铁期货】

    随着特朗普为第二任期做准备,美国钢铁股价是否有望进一步上涨?_百度知...〖壹〗、美国钢铁股价在特朗普为第二任期做准备背景下有望短期上涨,但长期走势受多重因素影响存在不确定性。〖贰〗、美国对钢铁加关税,钢铁股是否上涨取决于多种因素,不能一概而论。一方面,美国本土钢铁公司的股价可能会上涨。这是因为加征关税可能会提升美国本土钢铁的竞争力,推动本国钢铁生产。在特...

  • 伊朗议会议长:伊朗将以谨慎态度对待黎以停火

    伊朗议会议长:伊朗将以谨慎态度对待黎以停火

    当地时间16日,伊朗议会议长卡利巴夫在社交平台发文称,黎以达成停火是黎巴嫩真主党坚持抵抗、和抵抗阵线团结一致的结果。他强调,伊朗将以谨慎态度对待黎以停火,并表示,直到取得完全胜利,抵抗阵线都将始终保持团结。(总台记者李健南江浩宇)©2026中央广播电视总台版权所有。未经许可,请勿转载使用。...

    2026/04/17
  • 有色金属最新价钱/有色金属今日报价表

    有色金属最新价钱/有色金属今日报价表

    “假期+疫情”废铜铝上下两难!今日有色金属费用汇总〖壹〗、今日废铜铝费用大幅下挫,主要受全球经济疲软、供应预期改善及国内疫情影响,市场信心受挫导致费用承压下行。〖贰〗、今日有色金属费用整体呈现分化态势,废铜、铝费用弱势小跌,铅、锌费用普遍上涨,锡价显著回落。〖叁〗、下跌原因:油价走弱对金属市场形成压制,叠加国内疫情反复引发需求担忧,下游消费改善有限,难以支...

  • 云海翻腾孙悟空17/云海翻腾孙悟空1080P全42集百度网盘

    云海翻腾孙悟空17/云海翻腾孙悟空1080P全42集百度网盘

    云海翻腾孙悟空分集剧情〖壹〗、核心剧情分为三阶段:第一阶段:孙悟空的诞生与受罚故事开篇,仙界一块仙石孕育出灵猴孙悟空,他拜菩提祖师为师,习得七十二变、筋斗云等神通。然而,因醉酒大闹天宫,扰乱蟠桃会,被如来佛祖压于五行山下五百年。这一阶段展现了孙悟空从顽劣到觉醒的转变,为后续取经埋下伏笔。〖贰〗、在云海翻腾的奇幻世界中,孙悟空的故事以分集的形式展开。第1集讲...

  • cf会员专区(cf会员官方网站)

    cf会员专区(cf会员官方网站)

    cf会员在哪里开通CF会员可以在CF(穿越火线)游戏的官方网站、官方APP以及合作的游戏平台或第三方充值平台上进行开通。以下是具体的开通方式:官方网站开通:玩家可以直接访问CF的官方网站,在网站中找到会员开通的入口。CF会员开通方式如下:登录QQ账号:首先,确保你已经登录了你的QQ账号。找到CFVIP:将鼠标移到你的QQ头像上,在出现的菜单中找到并点击“C...

    2026/04/17
  • 年轻的老师8完有限中字木瓜/年轻的老师芒果

    年轻的老师8完有限中字木瓜/年轻的老师芒果

    适合发朋友圈的健康很重要的句子〖壹〗、天凉了,多穿点衣服,你生病了,我会心疼——致我在乎的人。〖贰〗、以下是个人总结一些适合发朋友圈的健康感悟:健康不是一切,但失去了健康,一切都是浮云。每天锻炼一小时,健康生活一辈子。饮食要均衡,作息要规律,心情要愉悦,这样才能拥有健康的身体。人生短暂,健康最重要。珍惜身体,关爱自己。健康就像储蓄,只有平时多积累,才能拥有...

  • 燕山大学停车场视频(燕山大学停车场视频高清)

    燕山大学停车场视频(燕山大学停车场视频高清)

    燕山大学地下车库视频是怎么回事?事件核心:隐私泄露背后的责任缺失事件中,燕山大学一女生与男友在地下车库的私密视频被曝光,视频由男友拍摄并泄露。这一行为直接撕碎了以下三重“遮羞布”:个人隐私保护的“遮羞布”女生在视频中处于完全暴露隐私的状态,而男友作为亲密关系中的一方,不仅未履行保护义务,反而主动泄露视频。“女大学生地下车库纵欲,29分钟不雅视频”事件是涉及...

返回顶部