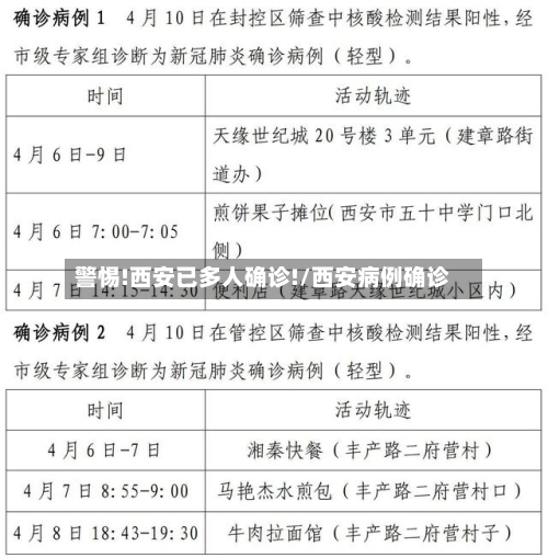
警惕!西安已多人确诊!/西安病例确诊

新冠肺炎⒃西安首现0增长,但离结束还早

月14日陕西西安首次出现新冠肺炎新增确诊0增长 ,但疫情结束仍需时间,近来全国疫情以湖北为重点,陕西等14省份防控成效显著但仍有潜在风险 。西安首次0增长的具体情况2月14日 ,陕西新增新冠肺炎确诊病例下降至个位数后持续降低至1例,作为病例较集中的城市,西安首次出现0增长。

警惕!西安已多人确诊!/西安病例确诊-第1张图片

西安多名未成年少女自曝遭24岁男子性侵:被男方以玩猫为由请到家中_百度...

西安多名未成年少女遭24岁男子性侵事件中 ,犯罪嫌疑人杨某以玩猫等为由将受害者诱骗至家中实施侵害,警方已立案侦查。案件背景与受害者情况受害者多为通过Lolita、JK 、cosplay等小众文化圈结识杨某的未成年人,年龄最小的仅12岁(小橙) ,最大19岁(晓晓) 。

警惕!西安已多人确诊!/西安病例确诊-第2张图片

西安多名未成年少女 ,自己找媒体爆料称找到了一个20岁男子的性侵。有网友问这到底是怎么回事儿?该男子一直混迹在一个亚文化的圈子中。并且在这个圈子内找和自己相同爱好的女性 。然后以交往的名义,将其骗至家中性侵。其中有很多未成年少女还不满14岁。那么多被性侵的少女中,只有一个是超过18岁的 。

网络时代井喷式爆发 ,使得越来越多的信息在网络中流传,网络交友屡见不鲜,危害利弊只能自己区分了 。2020年8月 ,陕西西安曝光了当地有10多名未成年女孩遭24岁男子性侵、猥亵。

因为很多未成年的少女,没有将这位男子的这种行为说出来。 这也是为什么这么多男子利用二次元的兴趣爱好,然后进行引诱未成年少女的这种行为 ,所以其实于情于理的话,双方都是有罪的 。

这就很容易让被侵犯的女孩子误以为其实就是男女朋友发生了关系,然后正常分手 ,殊不知这名男子用这种手段去伤害了不少女孩子。

警报拉响!西安一例确诊原因令人意想不到,专家提醒:口罩不要摘_百度知...

〖壹〗、西安市此次确诊病例B的感染原因是在户外未佩戴口罩,与确诊病例A短暂时空交集时,因病例A吐痰形成气溶胶传播导致感染。事件背景与溯源过程3月10日西安市报告确诊病例B ,其无明确流行病学史且不在已有传播链上 ,引发社区传播担忧 。

〖贰〗 、当前国内疫情形势根据国家卫健委公布的数据,3月13日0—24时,全国31个省(自治区、直辖市)和新疆生产建设兵团报告新增确诊病例1337例。其中 ,吉林(895例)、山东(92例) 、广东(79例)、陕西(60例)、河北(51例) 、上海(41例) 、天津(40例)为疫情较为严重的省市。

〖叁〗、青少年感染激增:英国帝国理工学院研究显示,秋季学校重新开放后,17岁以下人群确诊病例数激增 。截至14日 ,平均每12名中学生中就有1人感染新冠病毒,过去一周超过20万名学生因新冠相关原因缺课;英格兰12至15岁学生中,仅有15%接种了新冠疫苗。

〖肆〗、中国工程院院士张伯礼强调 ,冬季是病毒活跃期,建议继续加强防护:室内加强通风,外出戴口罩 、勤洗手 ,坚持“少外出、少聚集 ”。世界教训与反思 一些国家因防控松懈、病毒变异和缺乏有效隔离措施导致疫情反弹 。例如,英国住院病例剧增,医疗体系濒临崩溃;乌克兰新增确诊病例创历史新高。

陕西西安一面馆3月内2次遇确诊游客就餐,你如何看待此事?

大二女网红月入70万的现象需理性看待 ,其背后是行业特性与个体差异的叠加 ,而面馆老板的感慨则折射出实体经济转型的迫切性,两者本质是不同经济形态下的收入分配差异,不宜直接对比但需引发对职业价值与行业发展的深度思考。

天时间怎么游西安?费用大概多少如果只有两天时间 ,那么一定要紧着重要的地方去,给亲如下建议:第一天要去一趟兵马俑,秦始皇陵 。

一个人旅行时 ,想要尝试当地的特色美食,可以采取以下几种方法: 在旅游网站 、社交媒体等平台上搜索当地特色美食的介绍和评价,了解当地美食的种类和特点 ,并寻找值得尝试的餐厅和店铺 。 向当地居民或者旅游人士询问,询问他们推荐的当地美食和餐厅,以获取更准确和实用的信息。

西安旅游宣传广告语也许你错过了上一站的美好 ,才遇到了下一站的惊喜。面对复杂要开心 。来吧,亲爱的,唐不要让你的生活被你的情绪所左右。早上好!有时候 ,最难放下的是你从未真正拥有过的东西。一切靠自己 ,改变命运靠自己 。凡事坚持,凡事忍耐与弱者竞争,当然胜算很大 ,但这坚强是很难的。

一家三口准备到西安游玩2-3天,有什么景点和美食值得推荐?2到3天的行程,对于旅游资源丰富的古城西安来说 ,确实是时间太少了,只能浏览一下精华的部分。对于没有来过西安的外地游客来说,兵马俑是肯定要去 ,城墙、大雁塔以及陕西历史博物馆也肯定是要去的,美食体验的话,++街也肯定也去一下 。

相关推荐

  • 【硅铁最新标准,硅铁国家标准百度文库】

    【硅铁最新标准,硅铁国家标准百度文库】

    期货里的硅铁是什么东西?硅铁期货在市场中有什么特殊地位?〖壹〗、硅铁是由硅和铁组成的铁合金,主要成分包括硅(72%-78%)、铁(22%-28%)及少量碳和其他杂质,在钢铁工业中作为脱氧剂和合金剂,在铸造业中用于改善铸件性能。硅铁期货在市场中具有反映供需关系、费用波动受多重因素影响、受政策法规影响显著等特殊地位。〖贰〗、硅铁是硅和铁组成的铁合金,在期货市场...

    2026/04/17
  • 钯世界费用走势图/钯世界费用走势图最新

    钯世界费用走势图/钯世界费用走势图最新

    钯金开采成本与市场费用的关系如何?钯金开采成本和市场费用的关系比较复杂,简单说就是开采成本会影响费用,但费用不完全由成本决定。近来钯金的市场费用在每盎司900美元左右波动,而全球主要矿山的开采成本大约在600-800美元/盎司。具体来看几个关键点:成本构成方面钯金开采成本主要包括矿石开采、选矿、精炼等环节。钯金作为一种贵金属,其费用受世界市场供需关系的...

  • 国储棉最新费用(国储棉是几级棉花)

    国储棉最新费用(国储棉是几级棉花)

    国储棉花的数量如何影响市场供需?这种影响如何进行了解和分析?_百度...国储棉花数量通过调节市场供应直接影响供需平衡,进而影响费用和产业稳定,其影响可通过官方数据、种植产量、需求变化及世界市场动态等多维度分析。行业组织政策:行业组织制定的相关标准和规范,会影响棉花的生产和流通。比如,行业组织提高棉花质量标准,可能导致部分不符合标准的棉花供应减少,从而影响费...

  • 不二神探电影完整版(不二神探电影完整版免费观看)

    不二神探电影完整版(不二神探电影完整版免费观看)

    不二神探电影剧情在短短数日之内,全城被三起神秘的微笑杀人案震惊。青年警探、警局中的幽默人物王不二(文章饰)在调查过程中,凭借敏锐的洞察力断定这是一系列连环谋杀案,他与搭档黄非红(李连杰饰)的紧张刺激的“追凶”之旅就此开启。黄非红虽然在外人看来经常出错,实则深藏不露,关键时刻总能化险为夷,为王不二提供关键援助。《不二神探》电影剧情如下:案件背景:在短短数日之...

  • 【大豆行情最新消息,大豆行情走势今日】

    【大豆行情最新消息,大豆行情走势今日】

    2026年2月大豆期货行情走势如何〖壹〗、026年2月大豆期货行情呈现内外盘同步上涨态势,其中外盘美豆涨幅显著高于国内。〖贰〗、026年2月底大豆行情整体呈现国内稳中偏强、世界震荡回升的特点。国内市场表现现货费用:东北产区35%蛋白商品豆报价维持在3元/斤以上,优质豆源供应偏紧支撑费用。春节后涨势虽放缓,但基层余粮持续减少形成底部支撑。〖叁〗、026年2...

  • 今日纸浆费用最新行情/今日纸浆最新报价

    今日纸浆费用最新行情/今日纸浆最新报价

    2024-1-24行情分析:黑色、油脂缩量上涨,纸浆震荡上行024年1月24日行情分析显示,黑色系、油脂板块呈现缩量上涨,纸浆震荡上行,具体品种表现如下:黑色系:螺纹钢与铁矿反弹,空头力量减弱但需求有限RB2405(螺纹钢)技术形态:日线级别从震荡区间下边界启动上涨波段,收盘为减仓缩量阳线,光头阳线突破中间压力位,上行空间打开。大盘行情分析:2020年12...

  • 【渔乡春色,渔乡春夜之母爱纵横】

    【渔乡春色,渔乡春夜之母爱纵横】

    描写初春的诗词名句《初春小雨》作者:唐·韩愈名句:天街小雨润如酥,草色遥看近却无。最是一年春好处,绝胜烟柳满皇都。《春郊》作者:唐·钱起名句:东风好作阳和使,逢草逢花报发生。《岁晚还京台望城阙成口号先赠交亲》作者:唐·卢僎名句:风弱知催柳,林青觉待花。《初春》作者:唐·王绩名句:春来日渐长,醉客喜年光。以下是七首唯美的春日诗词名句:《春光好》五代·和凝...

    2026/04/17
  • 【1月份肉行情分析,1月份猪肉费用全国】

    【1月份肉行情分析,1月份猪肉费用全国】

    明年1月各地生猪费用行情怎么样〖壹〗、月12日均价微涨至163元/公斤,最低价127元/公斤(东北地区),比较高价143元/公斤(西南地区)。〖贰〗、月末典型报价1月26日瘦肉型生猪报价中,广东10-18元/公斤处于高位区间,云南19-13元/公斤表现偏低,但需注意这是局部市场成交价,非全省均价。〖叁〗、据农业农村部监测数据,1月第1周全国生猪均价达到每公...

  • 富远行情账户密码/富远行情期货软件下载

    富远行情账户密码/富远行情期货软件下载

    电子汇出是什么意思(银行卡电子汇出南华期货富远行情是什么意思)_百度...电子汇出是指企业或个人通过银行将货款或资金以电子形式(如电报、电传或SWIFT系统)汇给收款方的一种结算方式。具体到“银行卡电子汇出南华期货富远行情”这一表述,可能涉及以下几个方面的理解:银行卡电子汇出:指的是使用银行卡作为支付工具,通过银行的电子渠道(如网银、手机银行等)将资金以电...

  • 七国集团财长呼吁采取措施限制中东冲突对全球经济造成的损失

    七国集团财长呼吁采取措施限制中东冲突对全球经济造成的损失

    专题:A股结构性牛市判断未变短期波动不惧  七国集团财长周四表示,必须尽快限制中东旷日持久的冲突对全球经济造成的损失,并“重申迫切需要朝着持久和平迈进”。  这场冲突是七国集团财长和央行行长在华盛顿举行的IMF和世界银行春季会议间隙讨论的三大关键议题之一。  据今年担任七国集团轮值主席国的法国财政部发表的声明,他们还讨论了保障关键矿产的供应链,以及支...

    2026/04/17
返回顶部